HOME   LIST
‹–   –›

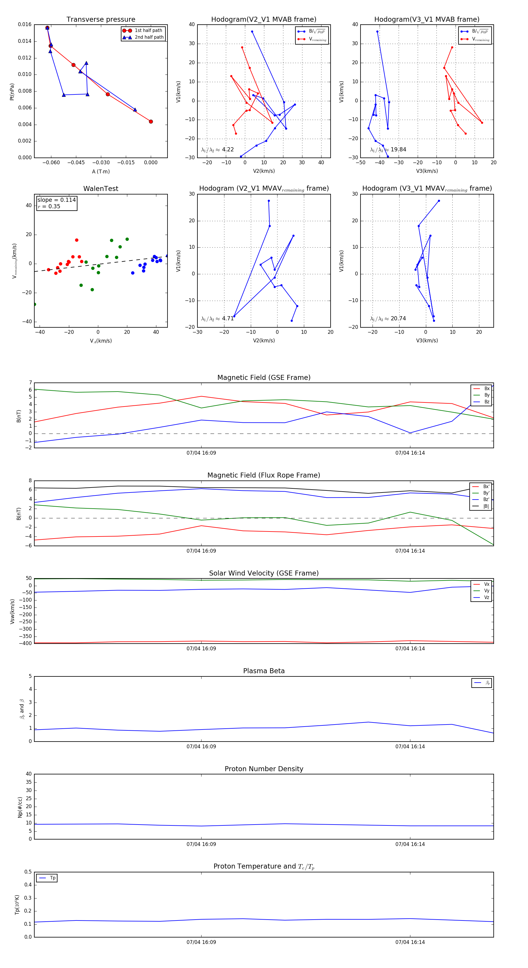
Flux Rope in 2001

Flux Rope Event 2001-07-04 16:05 ~ 2001-07-04 16:16 (12 minutes)


plot