HOME   LIST
‹–   –›

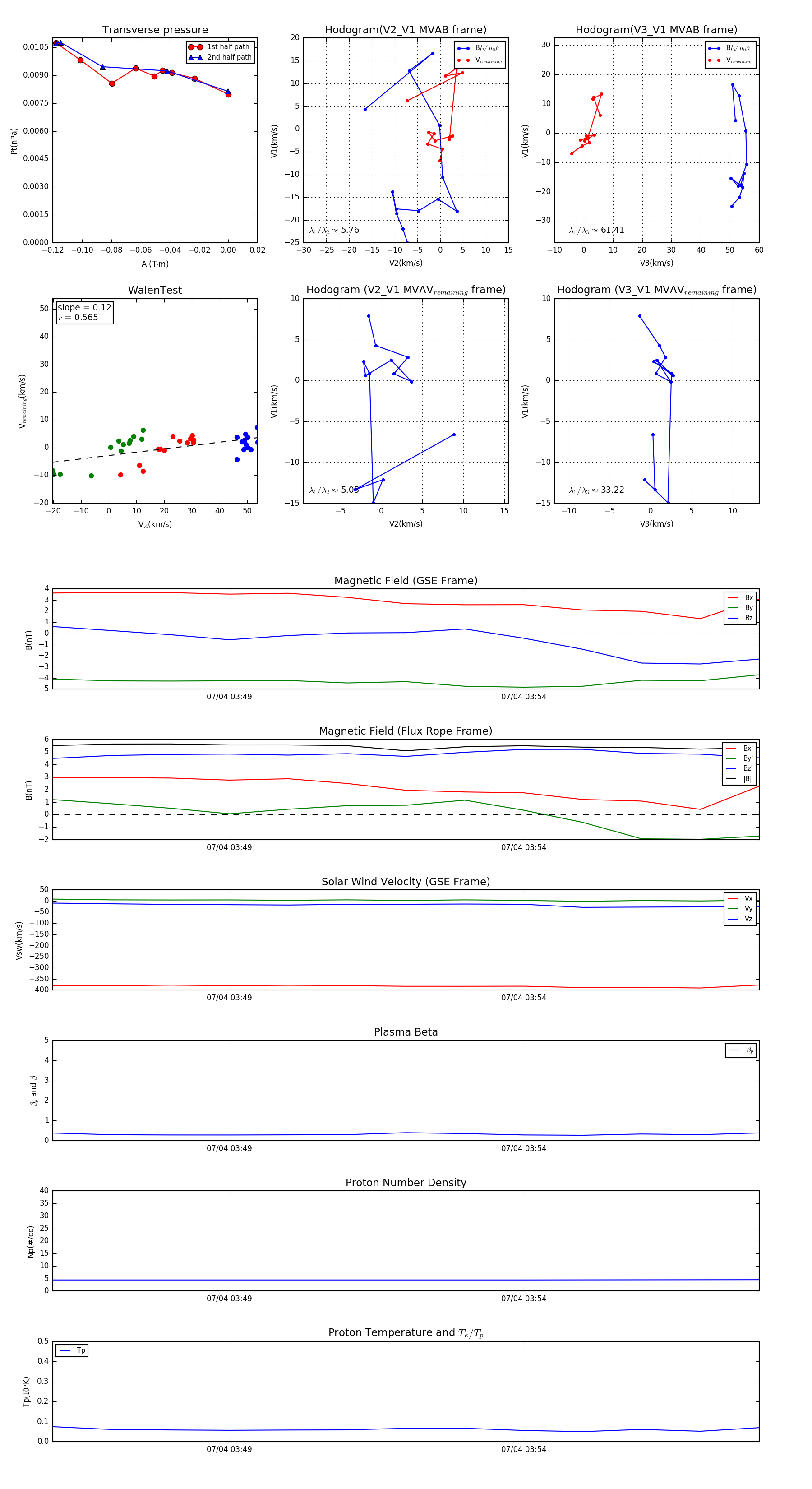
Flux Rope in 2001

Flux Rope Event 2001-07-04 03:46 ~ 2001-07-04 03:58 (13 minutes)


plot