HOME   LIST
‹–   –›

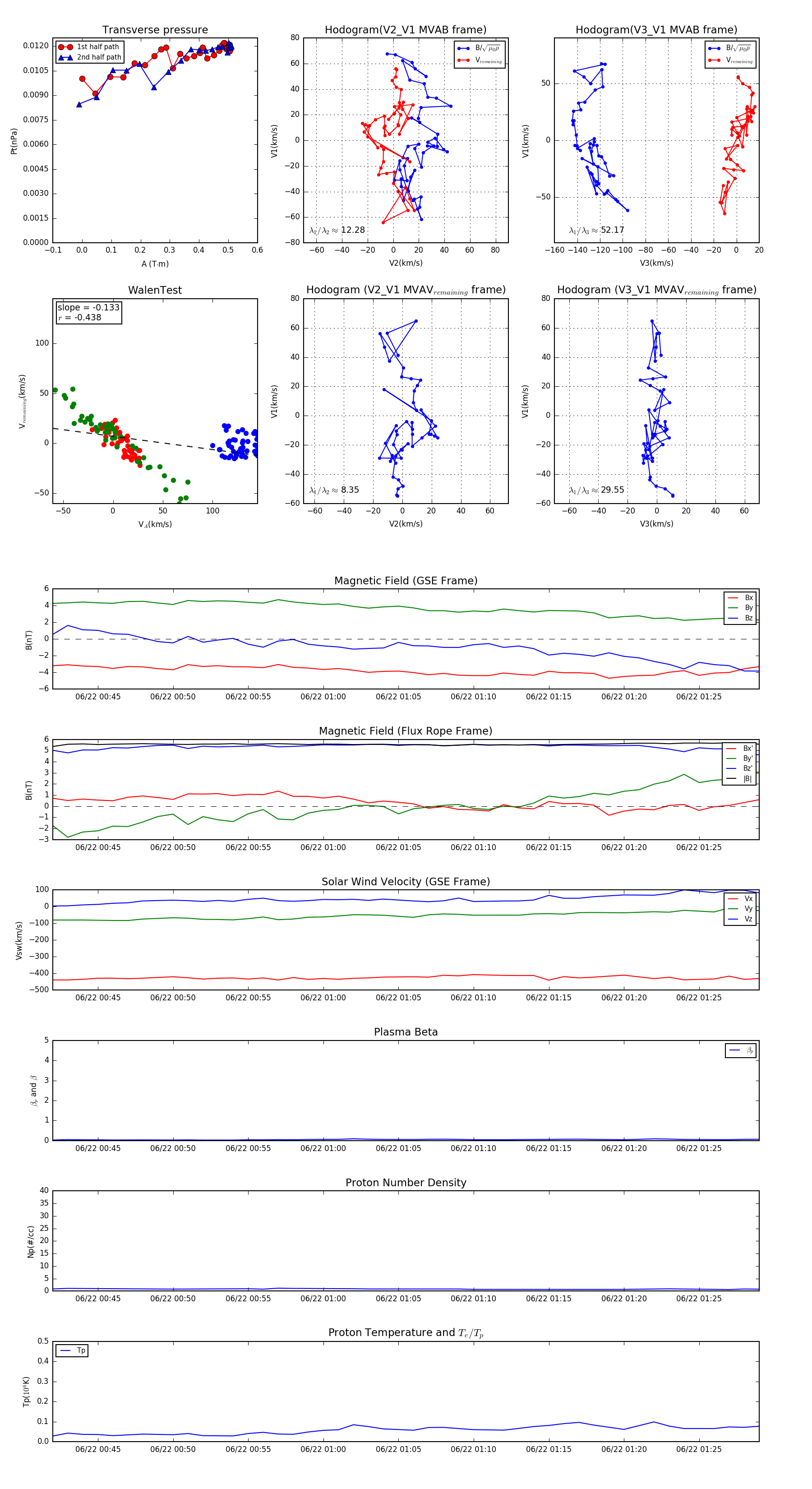
Flux Rope in 2001

Flux Rope Event 2001-06-22 00:42 ~ 2001-06-22 01:29 (48 minutes)


plot