HOME   LIST
‹–   –›

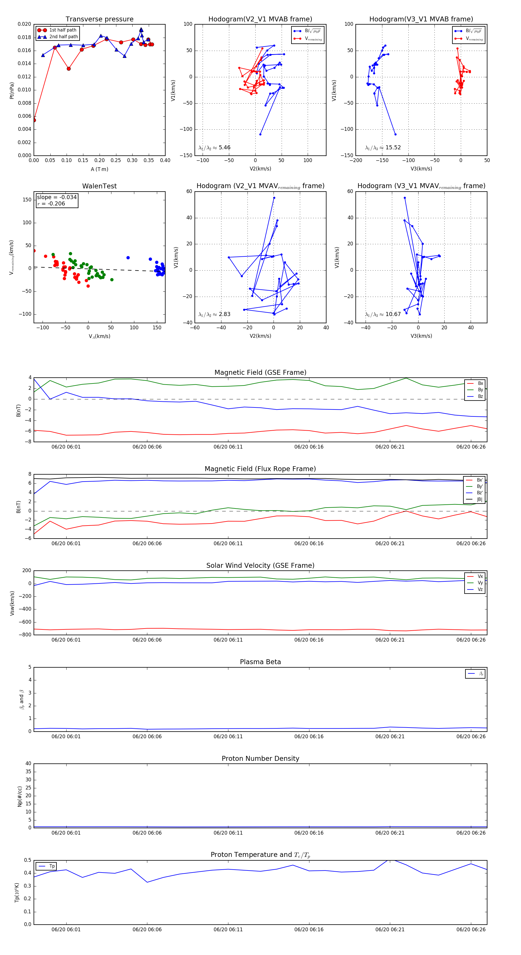
Flux Rope in 2001

Flux Rope Event 2001-06-20 05:59 ~ 2001-06-20 06:27 (29 minutes)


plot