HOME   LIST
‹–   –›

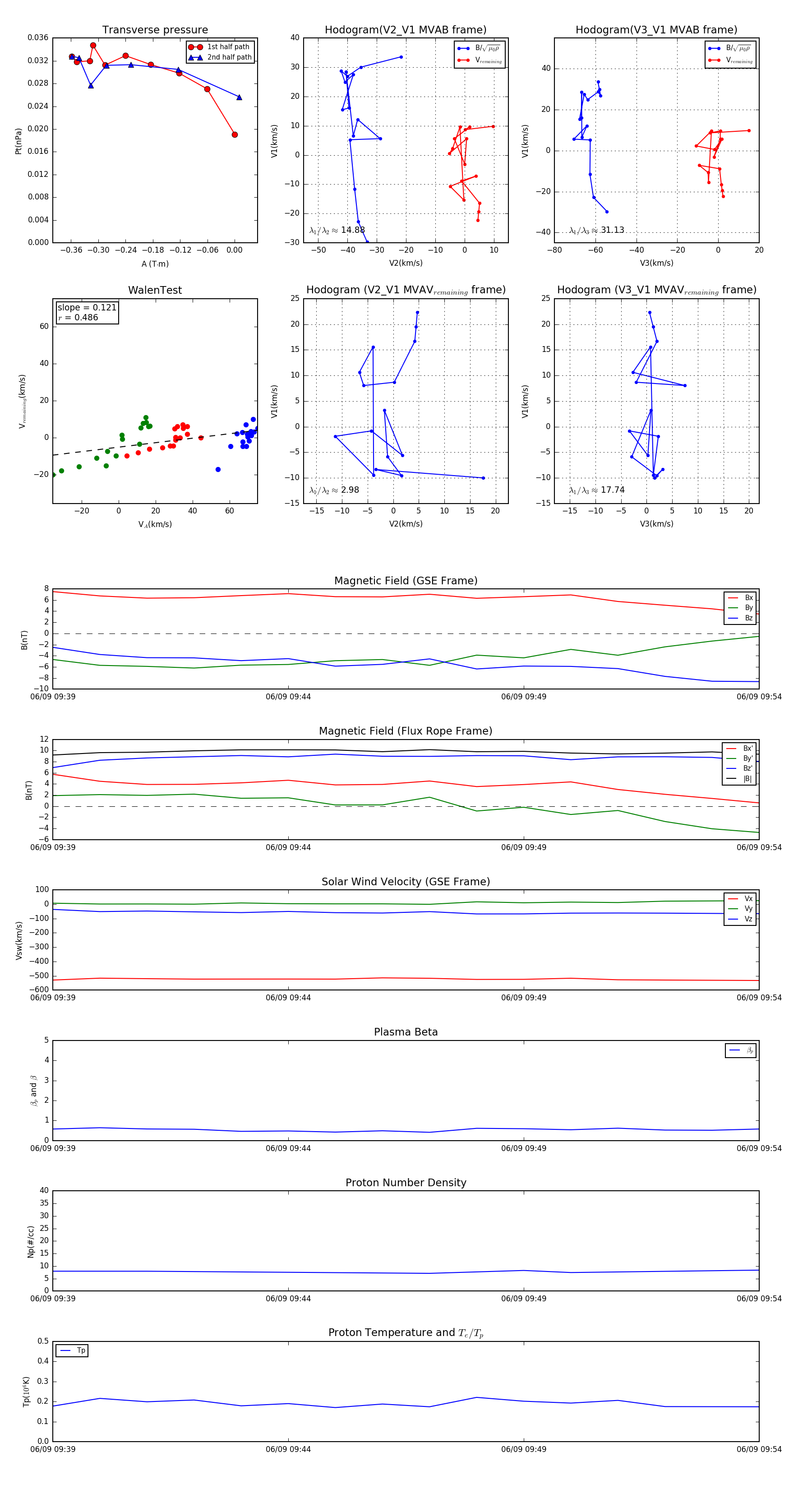
Flux Rope in 2001

Flux Rope Event 2001-06-09 09:39 ~ 2001-06-09 09:54 (16 minutes)


plot