HOME   LIST
‹–   –›

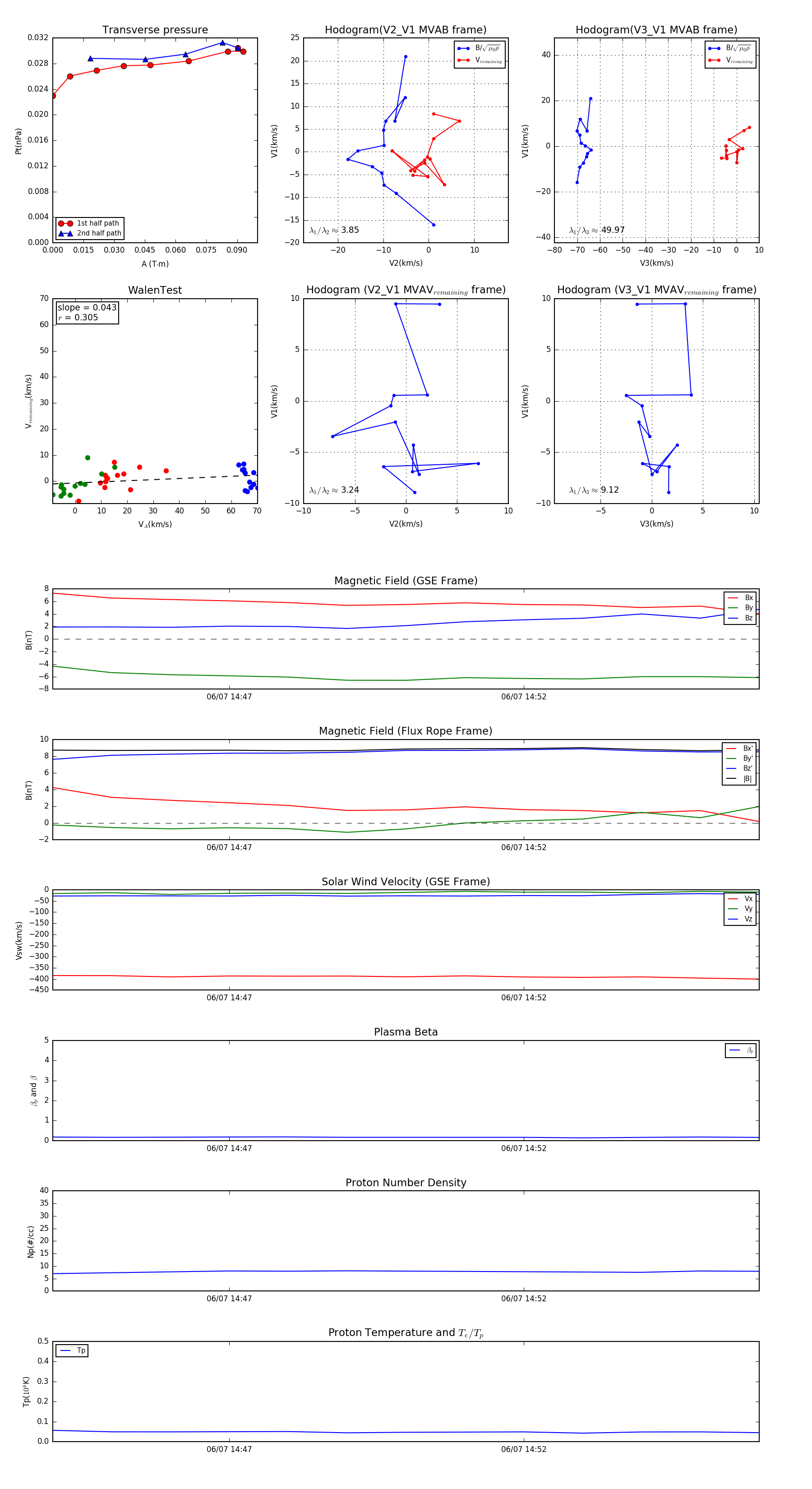
Flux Rope in 2001

Flux Rope Event 2001-06-07 14:44 ~ 2001-06-07 14:56 (13 minutes)


plot