HOME   LIST
‹–   –›

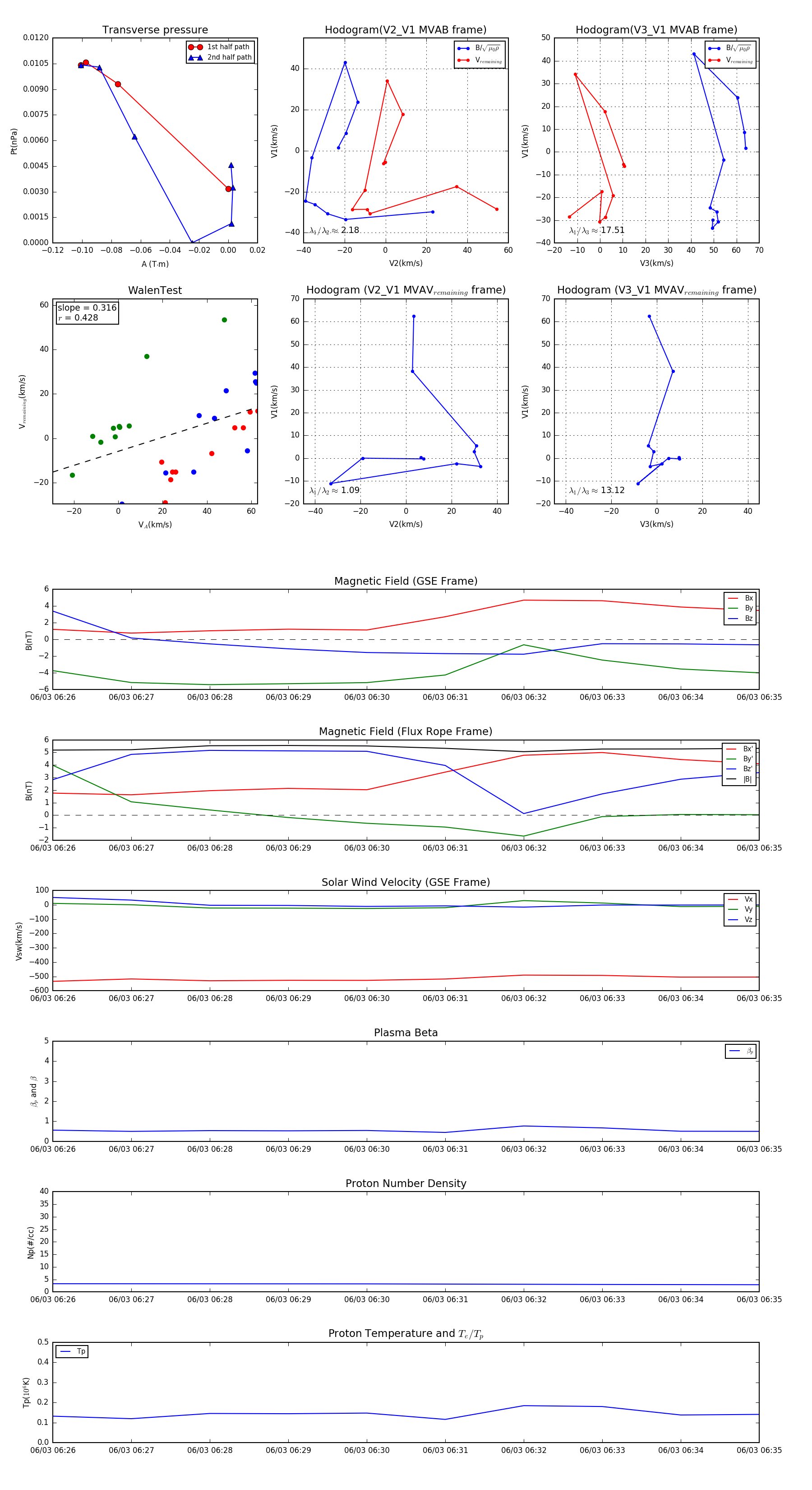
Flux Rope in 2001

Flux Rope Event 2001-06-03 06:26 ~ 2001-06-03 06:35 (10 minutes)


plot