HOME   LIST
‹–   –›

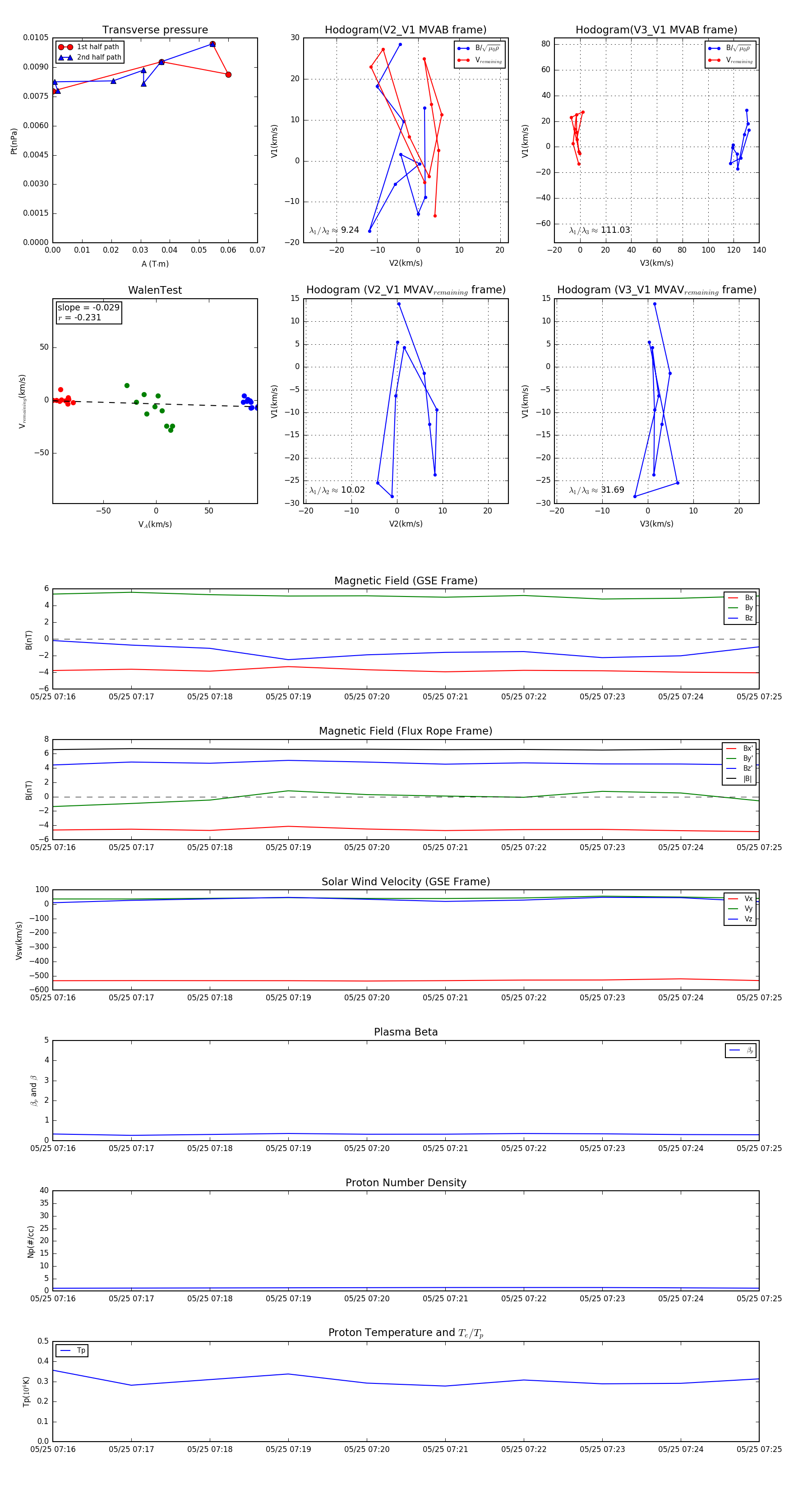
Flux Rope in 2001

Flux Rope Event 2001-05-25 07:16 ~ 2001-05-25 07:25 (10 minutes)


plot