HOME   LIST
‹–   –›

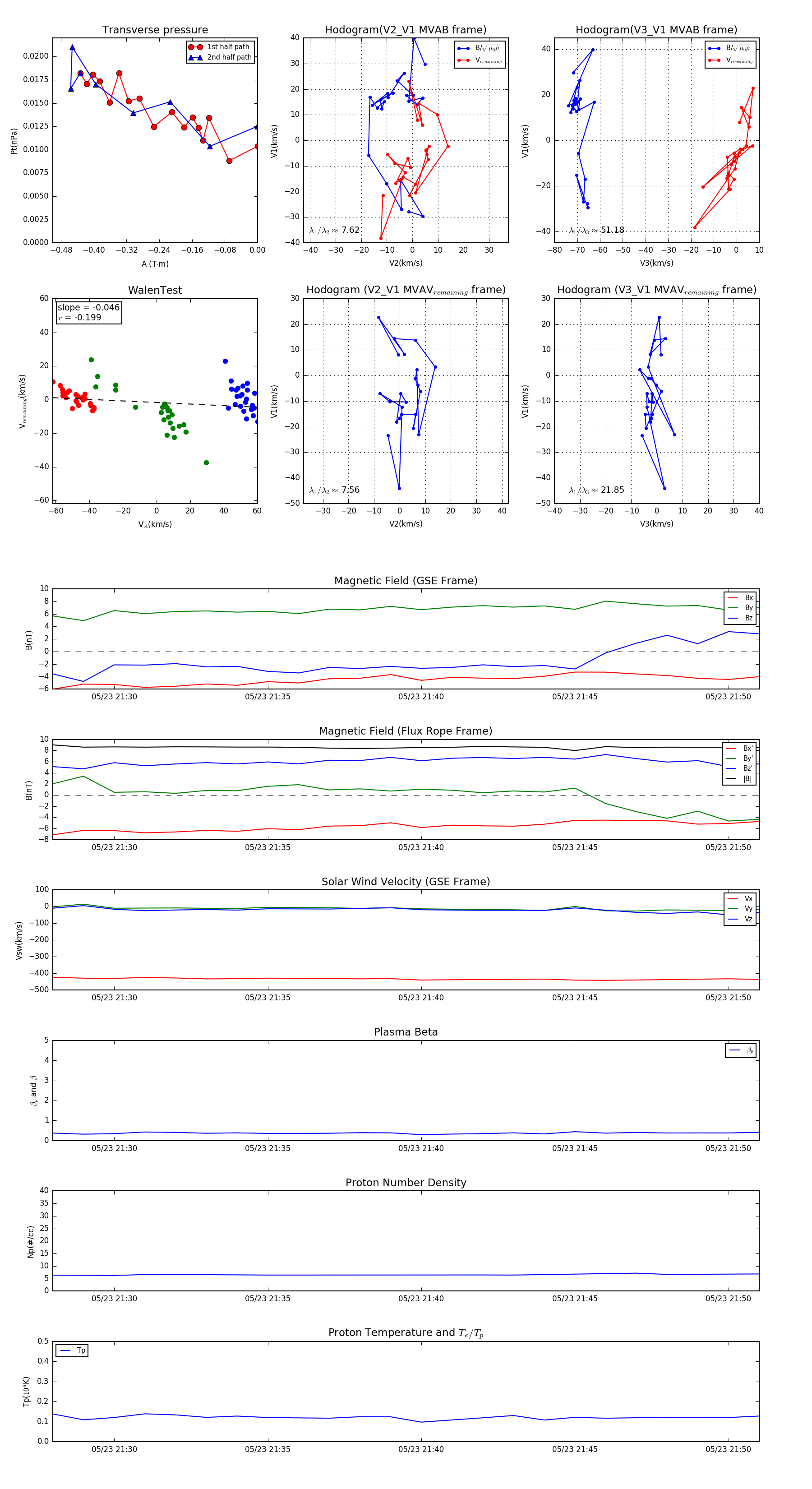
Flux Rope in 2001

Flux Rope Event 2001-05-23 21:28 ~ 2001-05-23 21:51 (24 minutes)


plot