HOME   LIST
‹–   –›

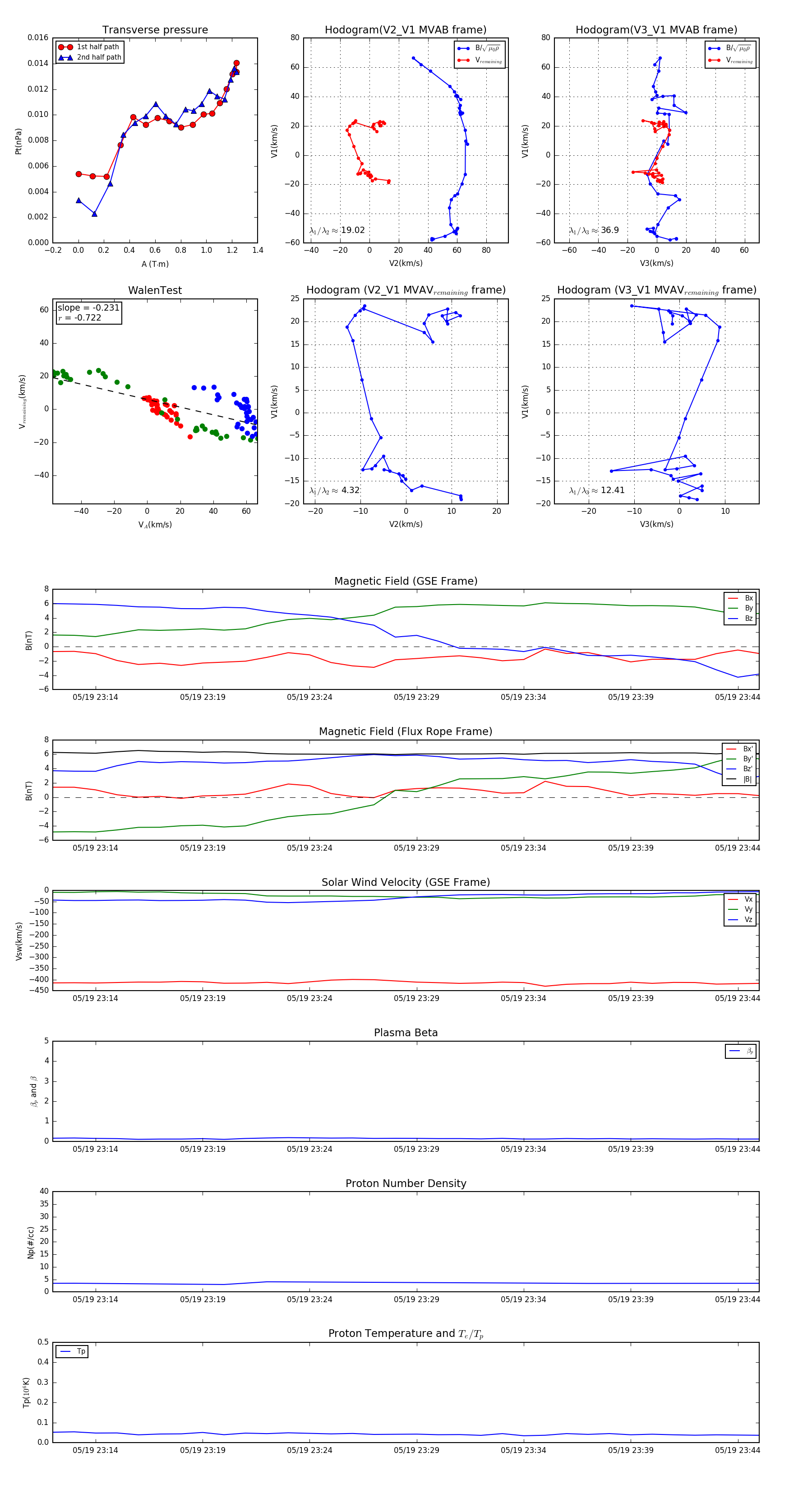
Flux Rope in 2001

Flux Rope Event 2001-05-19 23:12 ~ 2001-05-19 23:45 (34 minutes)


plot