HOME   LIST
‹–   –›

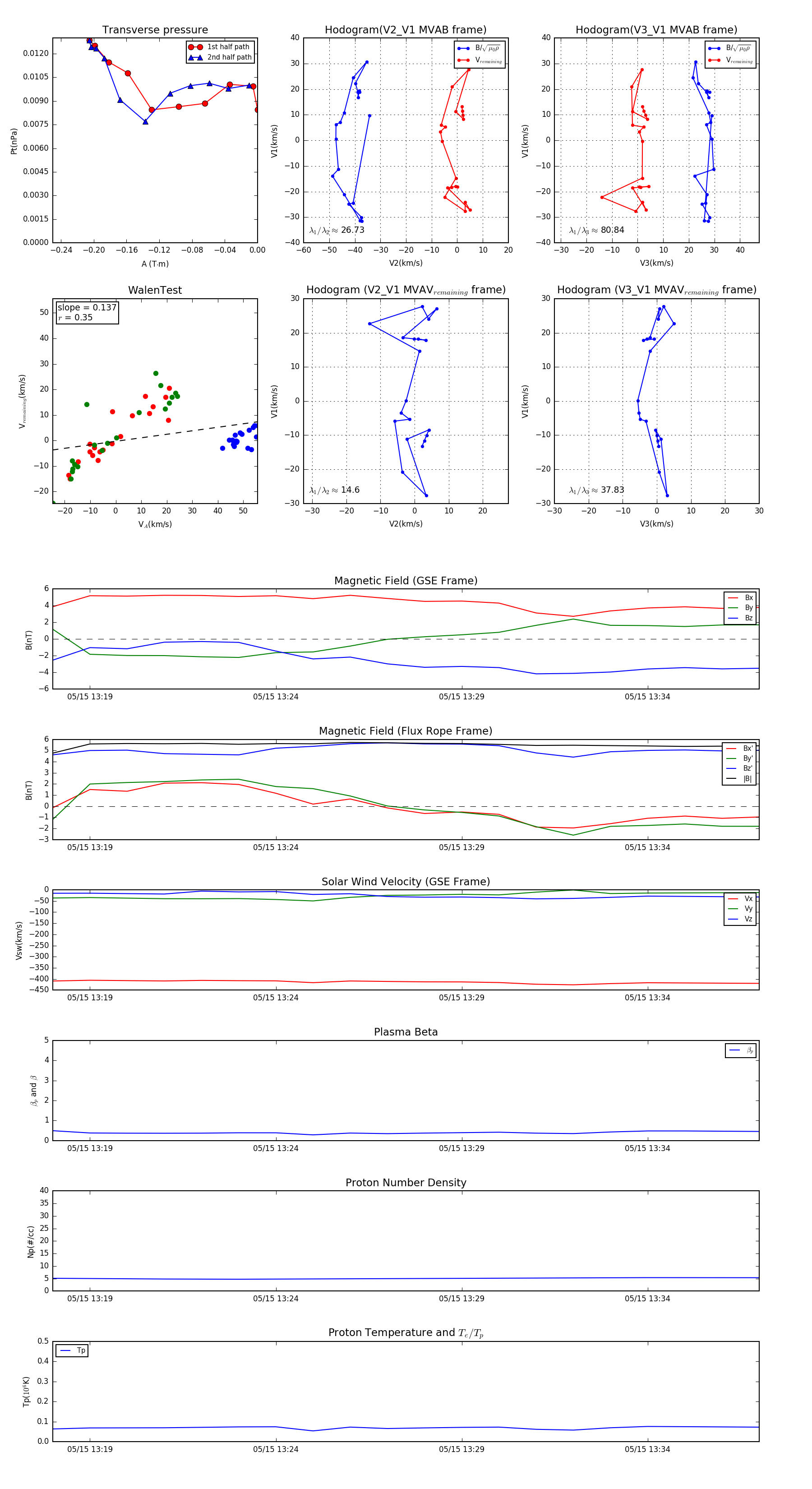
Flux Rope in 2001

Flux Rope Event 2001-05-15 13:18 ~ 2001-05-15 13:37 (20 minutes)


plot