HOME   LIST
‹–   –›

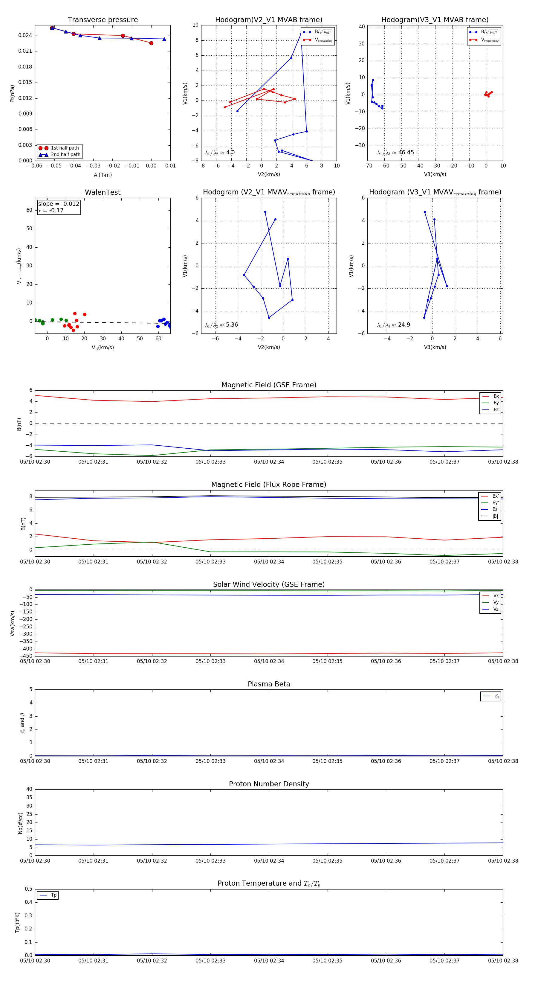
Flux Rope in 2001

Flux Rope Event 2001-05-10 02:30 ~ 2001-05-10 02:38 (9 minutes)


plot