HOME   LIST
‹–   –›

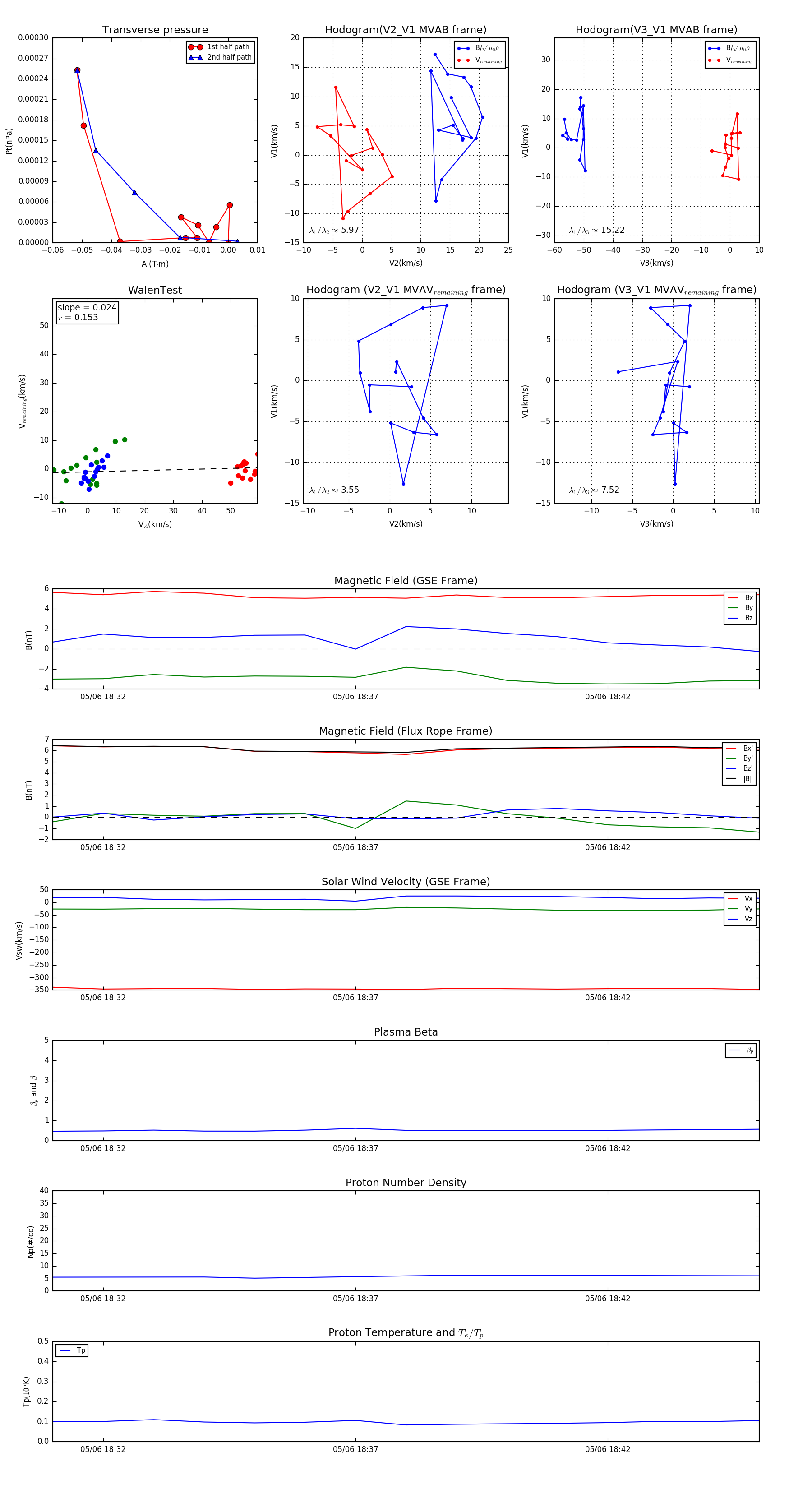
Flux Rope in 2001

Flux Rope Event 2001-05-06 18:31 ~ 2001-05-06 18:45 (15 minutes)


plot