HOME   LIST
‹–   –›

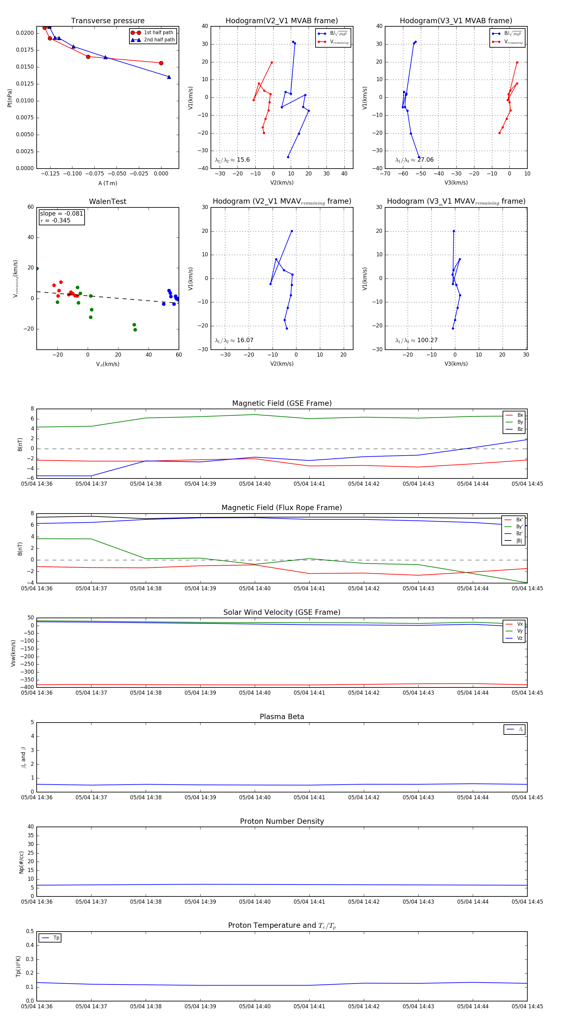
Flux Rope in 2001

Flux Rope Event 2001-05-04 14:36 ~ 2001-05-04 14:45 (10 minutes)


plot