HOME   LIST
‹–   –›

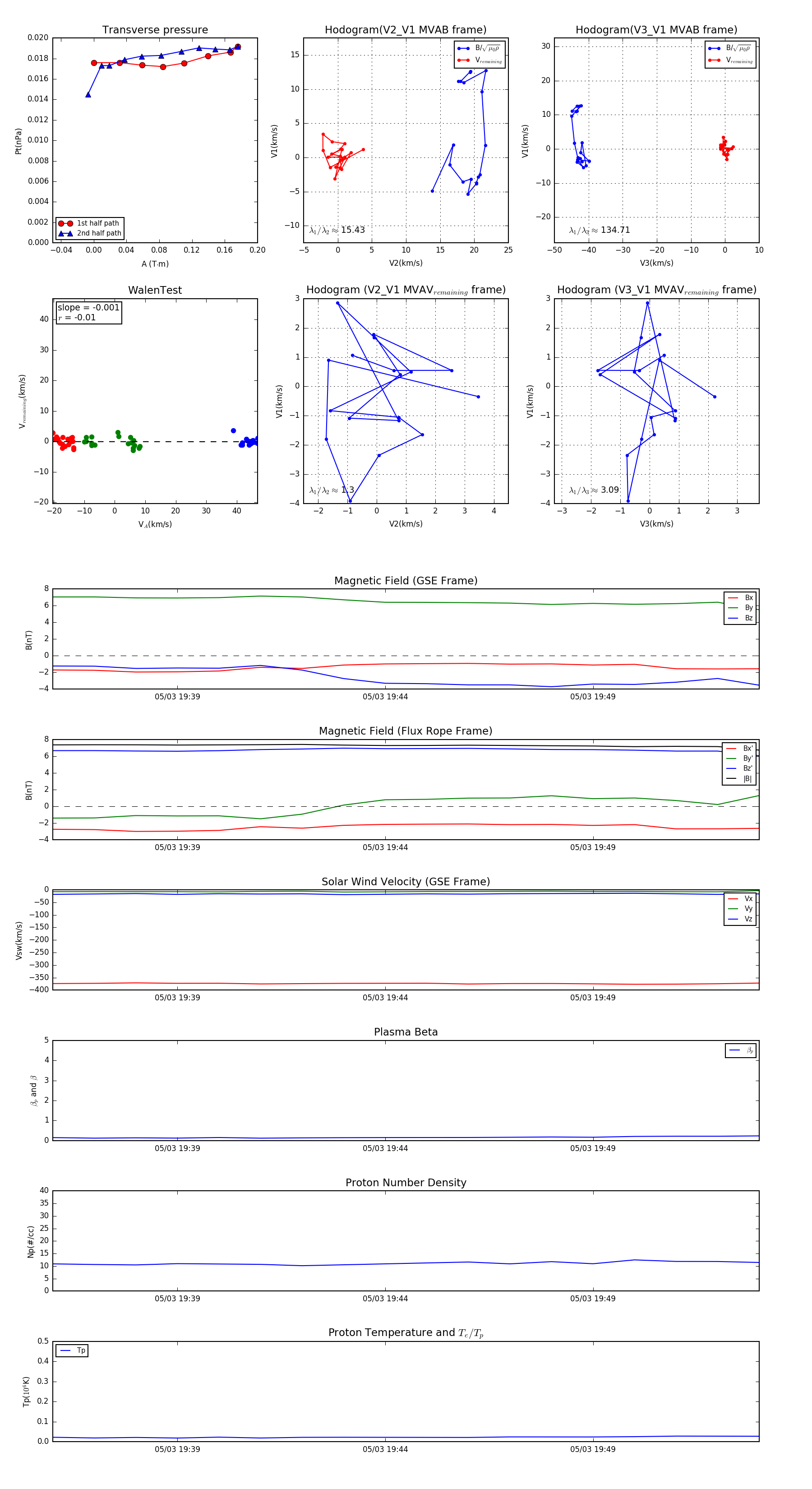
Flux Rope in 2001

Flux Rope Event 2001-05-03 19:36 ~ 2001-05-03 19:53 (18 minutes)


plot