HOME   LIST
‹–   –›

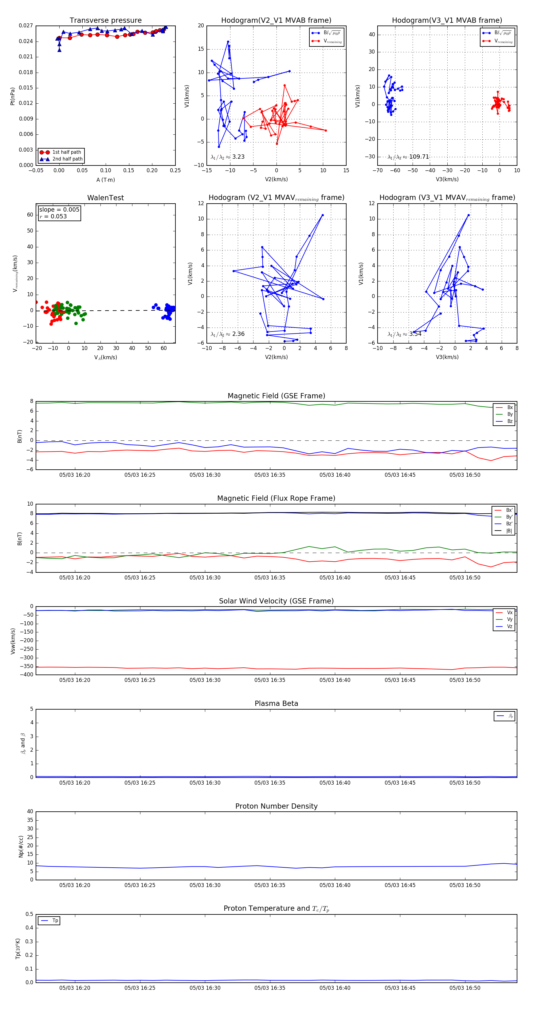
Flux Rope in 2001

Flux Rope Event 2001-05-03 16:17 ~ 2001-05-03 16:54 (38 minutes)


plot