HOME   LIST
‹–   –›

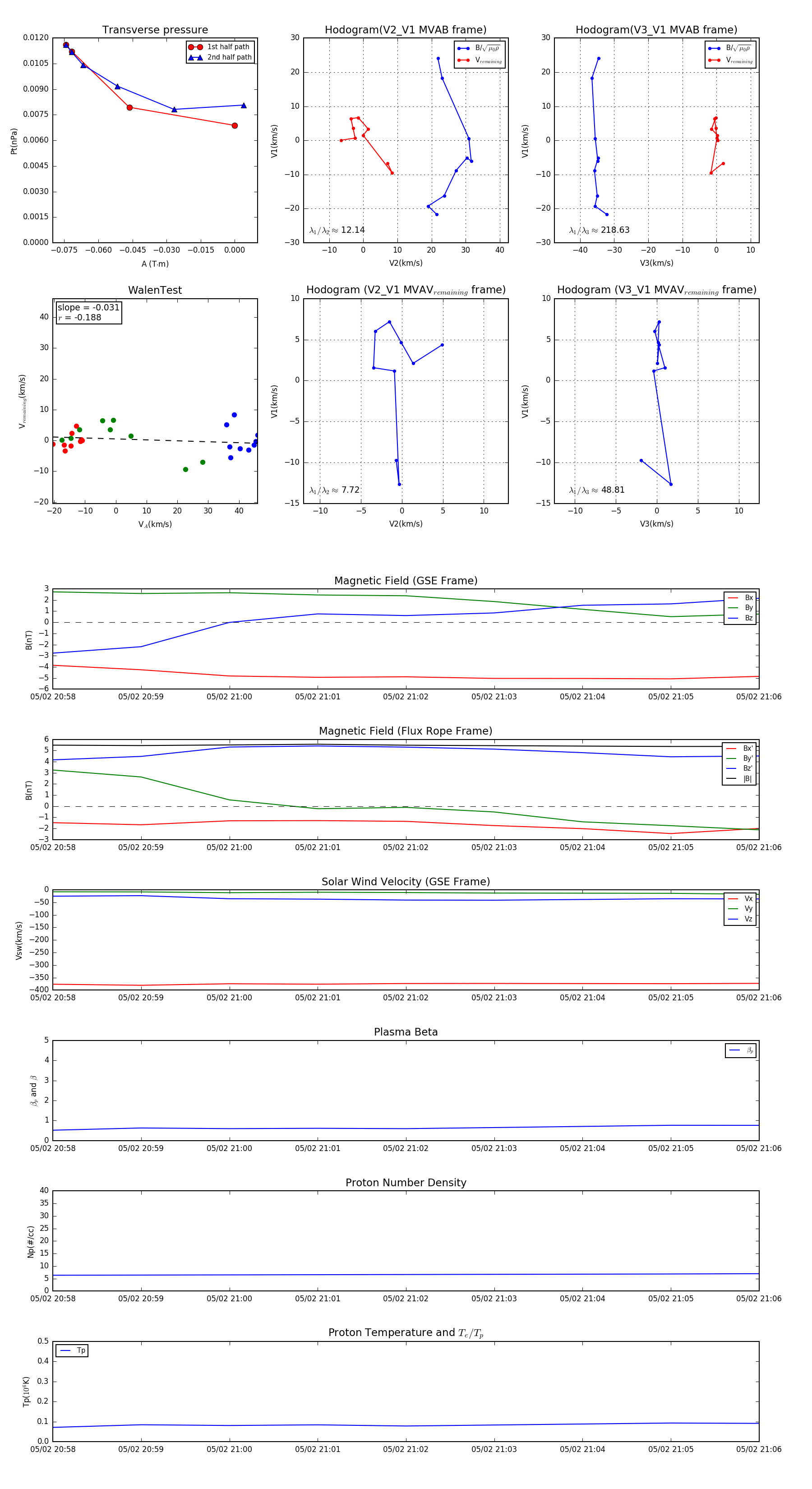
Flux Rope in 2001

Flux Rope Event 2001-05-02 20:58 ~ 2001-05-02 21:06 (9 minutes)


plot