HOME   LIST
‹–   –›

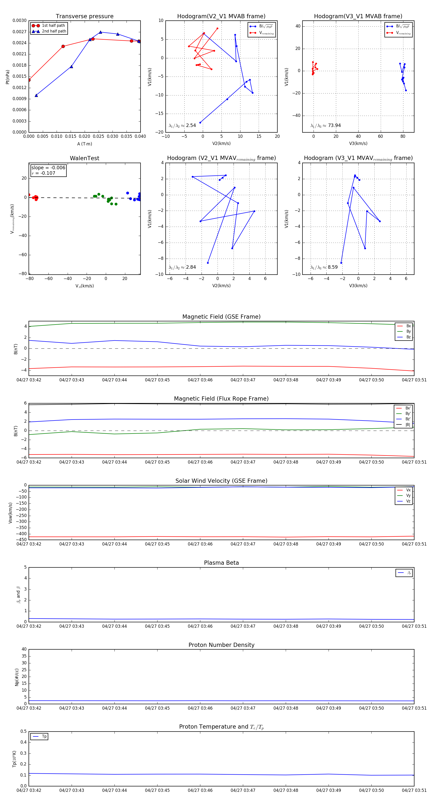
Flux Rope in 2001

Flux Rope Event 2001-04-27 03:42 ~ 2001-04-27 03:51 (10 minutes)


plot