HOME   LIST
‹–   –›

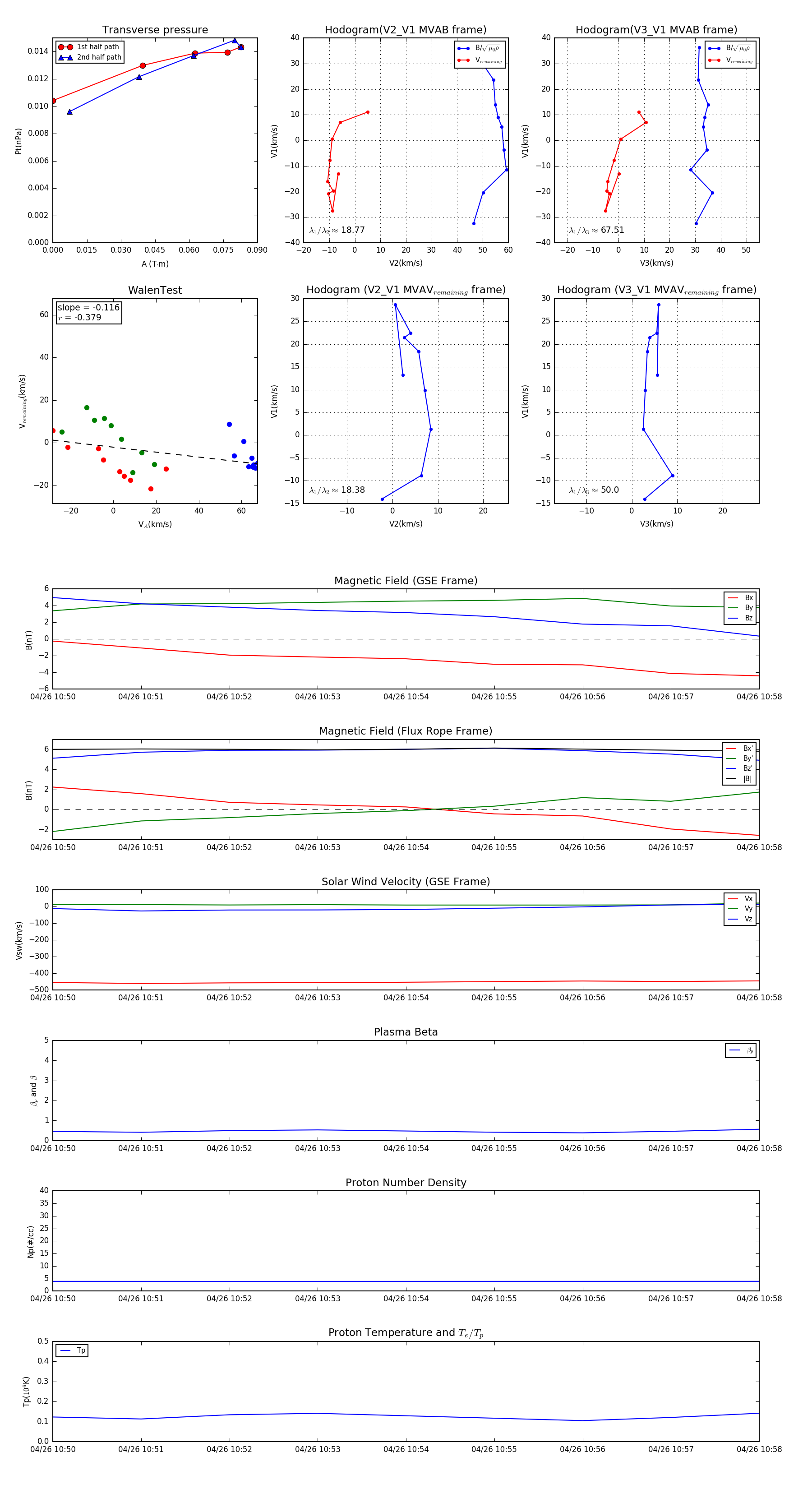
Flux Rope in 2001

Flux Rope Event 2001-04-26 10:50 ~ 2001-04-26 10:58 (9 minutes)


plot