HOME   LIST
‹–   –›

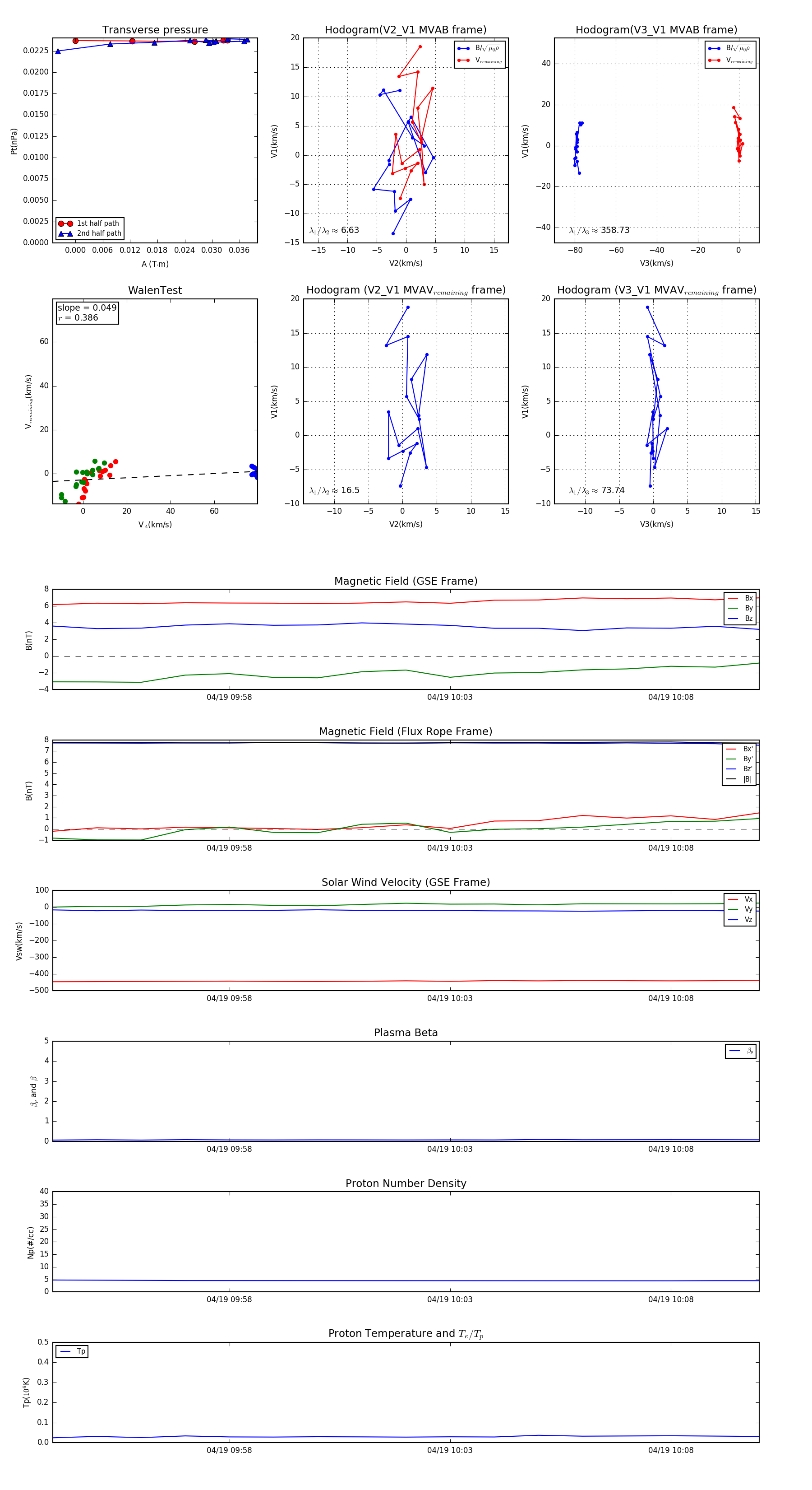
Flux Rope in 2001

Flux Rope Event 2001-04-19 09:54 ~ 2001-04-19 10:10 (17 minutes)


plot