HOME   LIST
‹–   –›

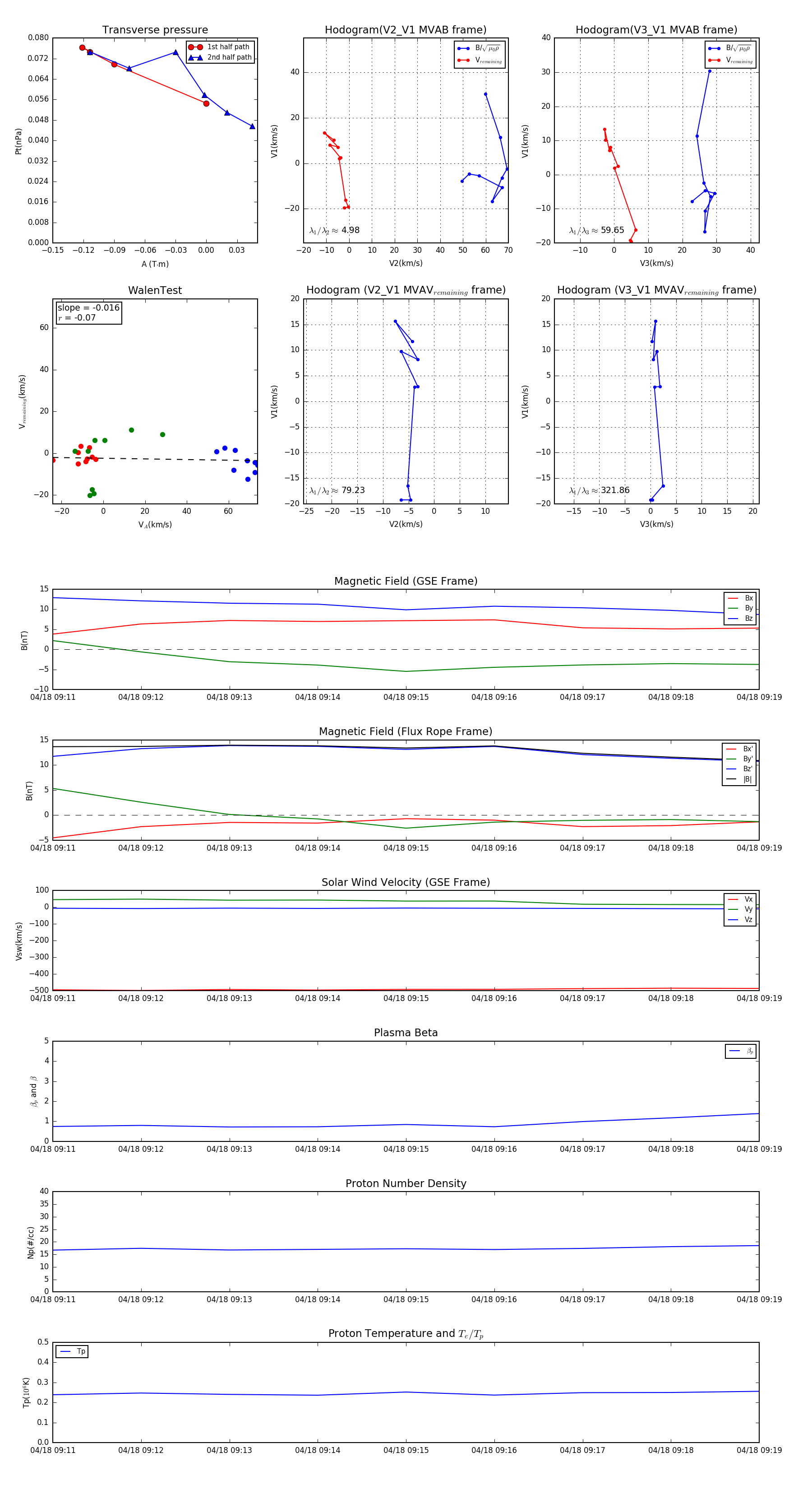
Flux Rope in 2001

Flux Rope Event 2001-04-18 09:11 ~ 2001-04-18 09:19 (9 minutes)


plot