HOME   LIST
‹–   –›

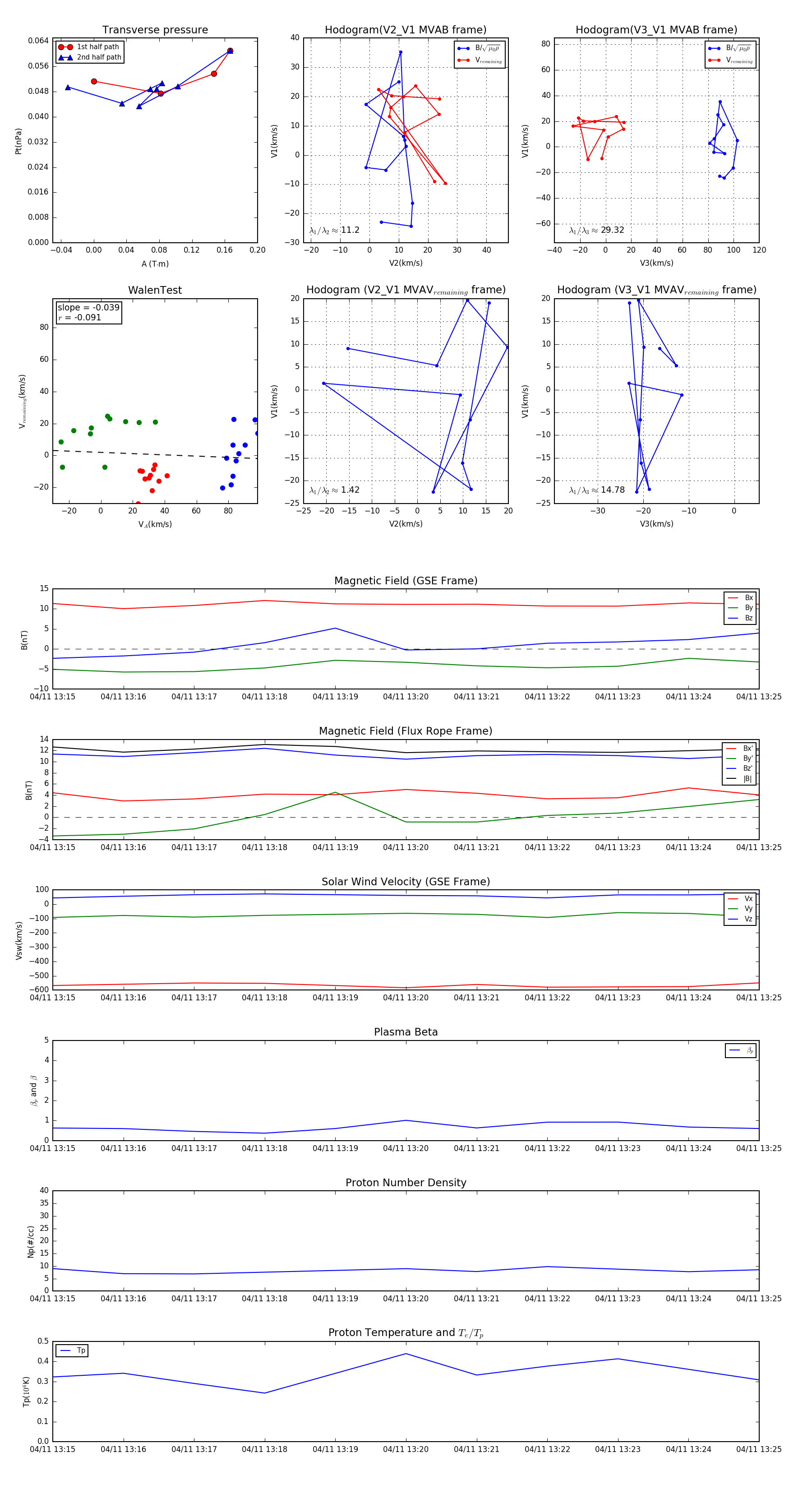
Flux Rope in 2001

Flux Rope Event 2001-04-11 13:15 ~ 2001-04-11 13:25 (11 minutes)


plot