HOME   LIST
‹–   –›

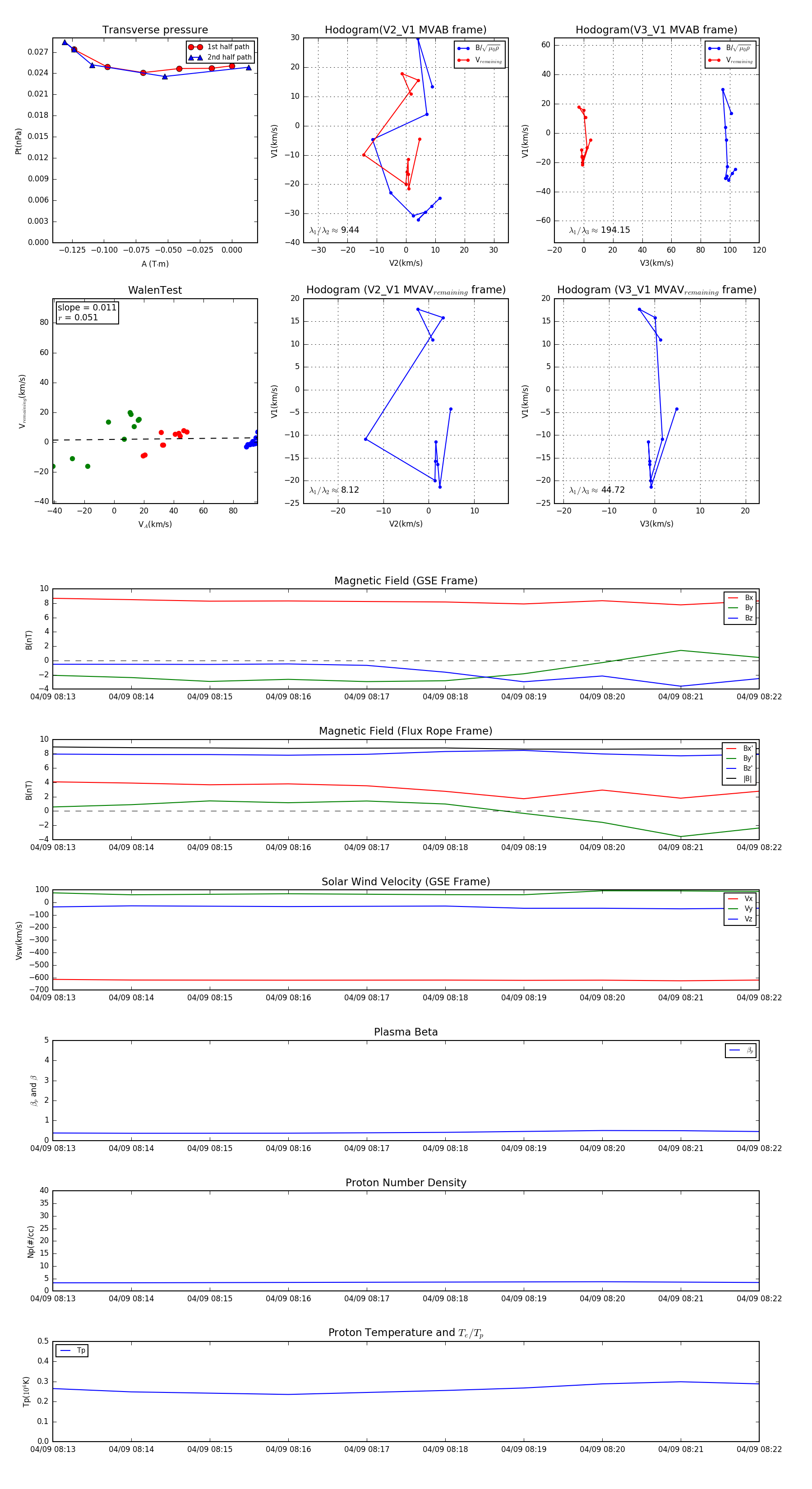
Flux Rope in 2001

Flux Rope Event 2001-04-09 08:13 ~ 2001-04-09 08:22 (10 minutes)


plot