HOME   LIST
‹–   –›

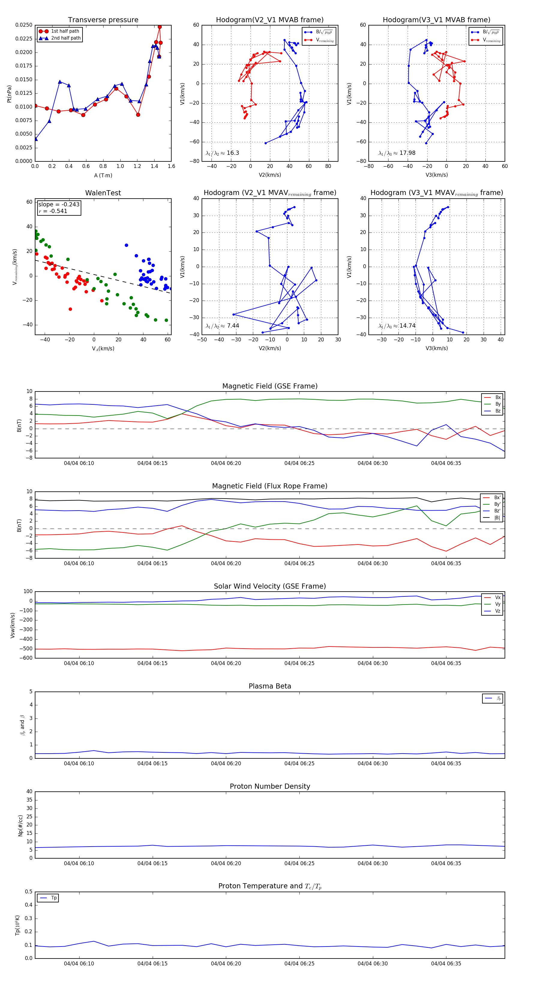
Flux Rope in 2001

Flux Rope Event 2001-04-04 06:07 ~ 2001-04-04 06:39 (33 minutes)


plot