HOME   LIST
‹–   –›

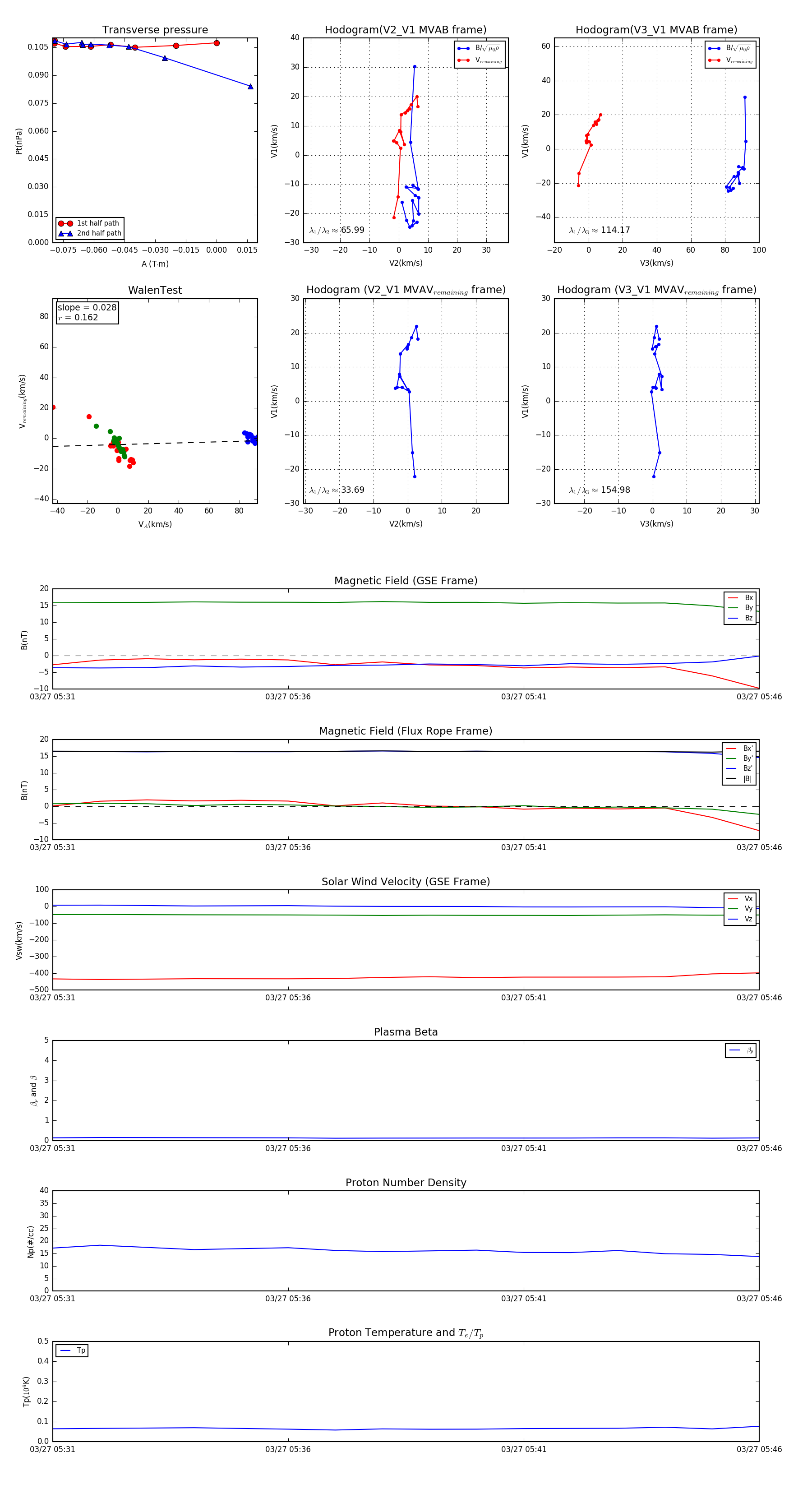
Flux Rope in 2001

Flux Rope Event 2001-03-27 05:31 ~ 2001-03-27 05:46 (16 minutes)


plot