HOME   LIST
‹–   –›

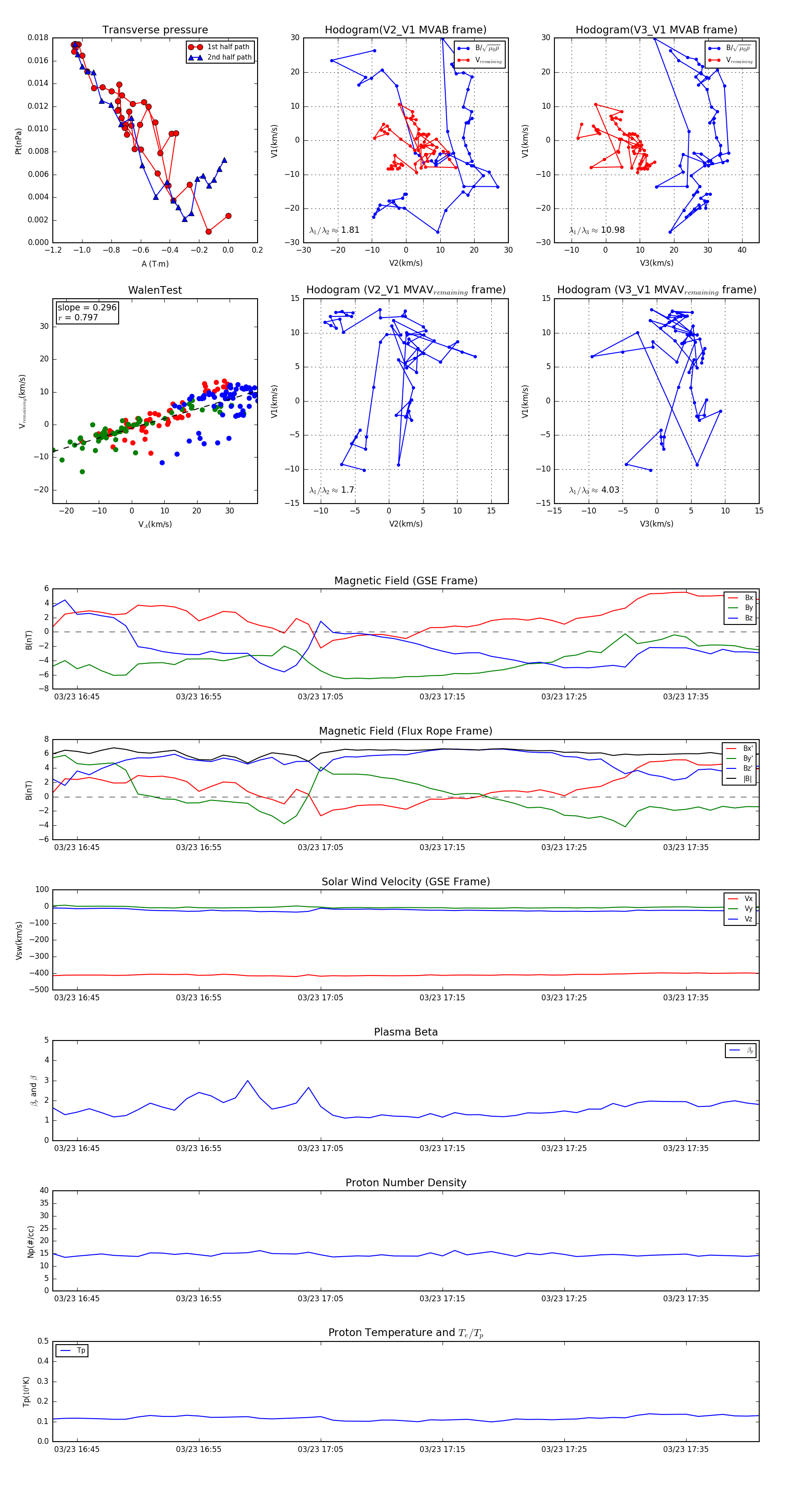
Flux Rope in 2001

Flux Rope Event 2001-03-23 16:43 ~ 2001-03-23 17:41 (59 minutes)


plot