HOME   LIST
‹–   –›

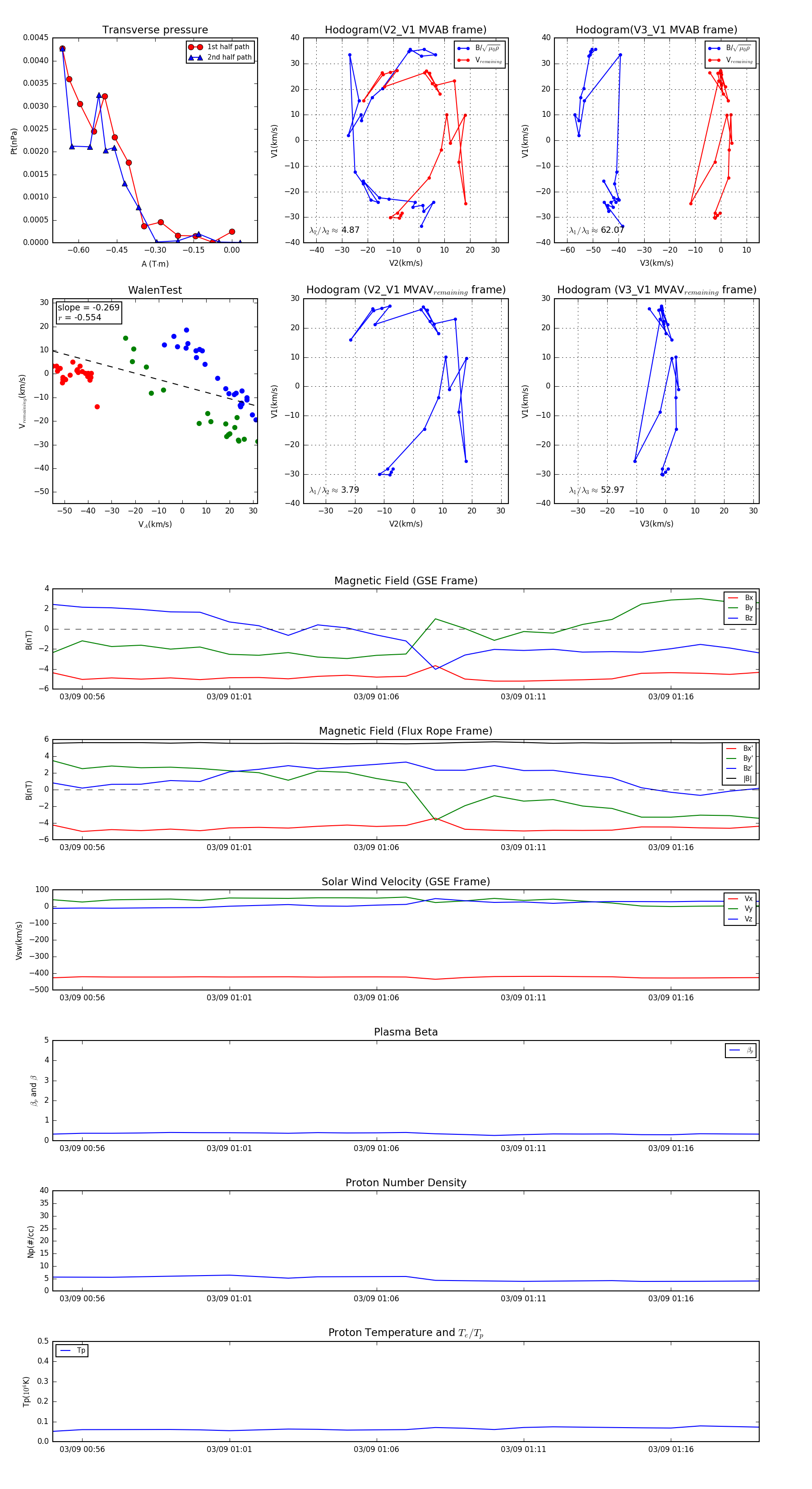
Flux Rope in 2001

Flux Rope Event 2001-03-09 00:55 ~ 2001-03-09 01:19 (25 minutes)


plot