HOME   LIST
‹–   –›

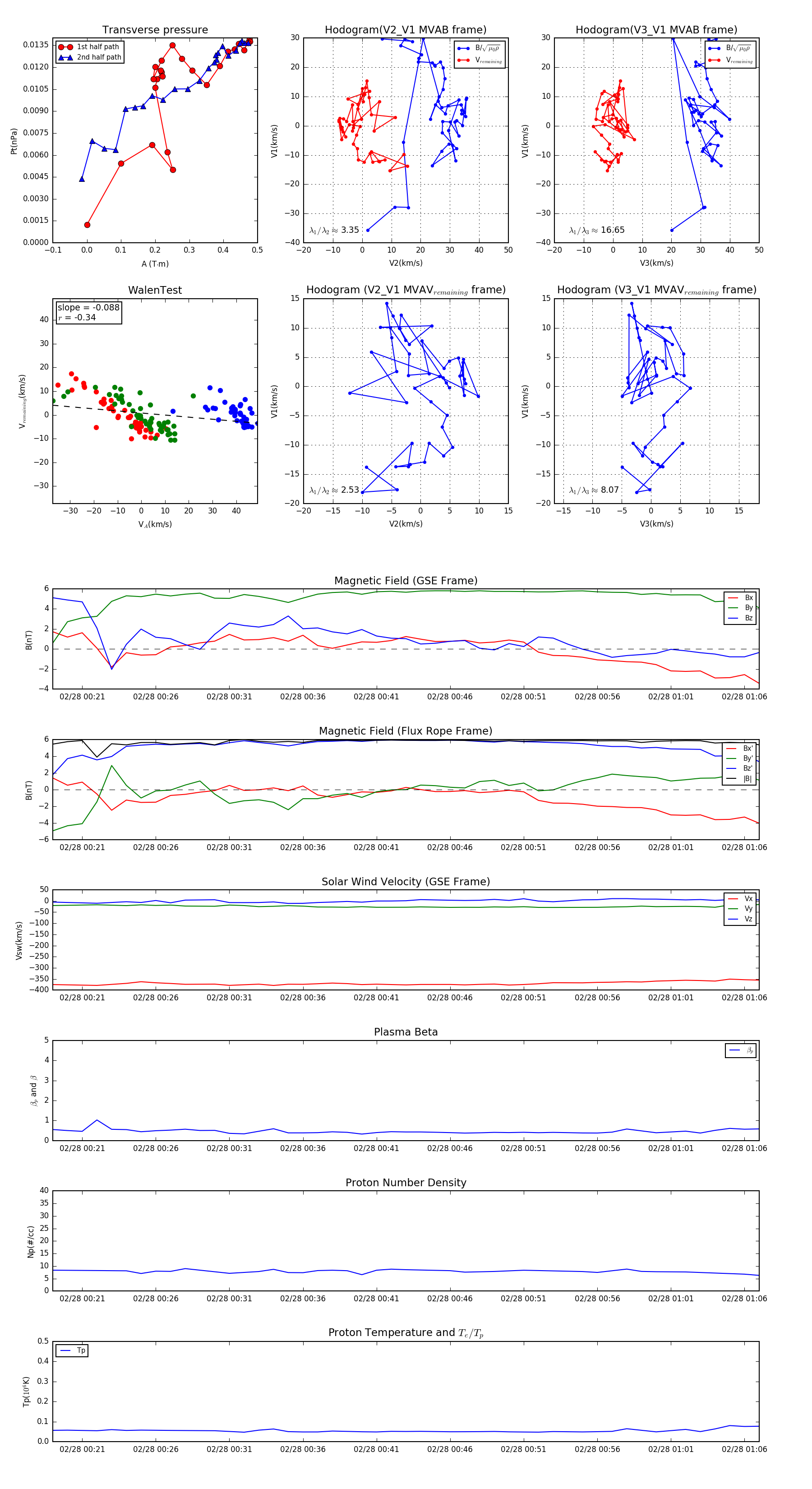
Flux Rope in 2001

Flux Rope Event 2001-02-28 00:19 ~ 2001-02-28 01:07 (49 minutes)


plot