HOME   LIST
‹–   –›

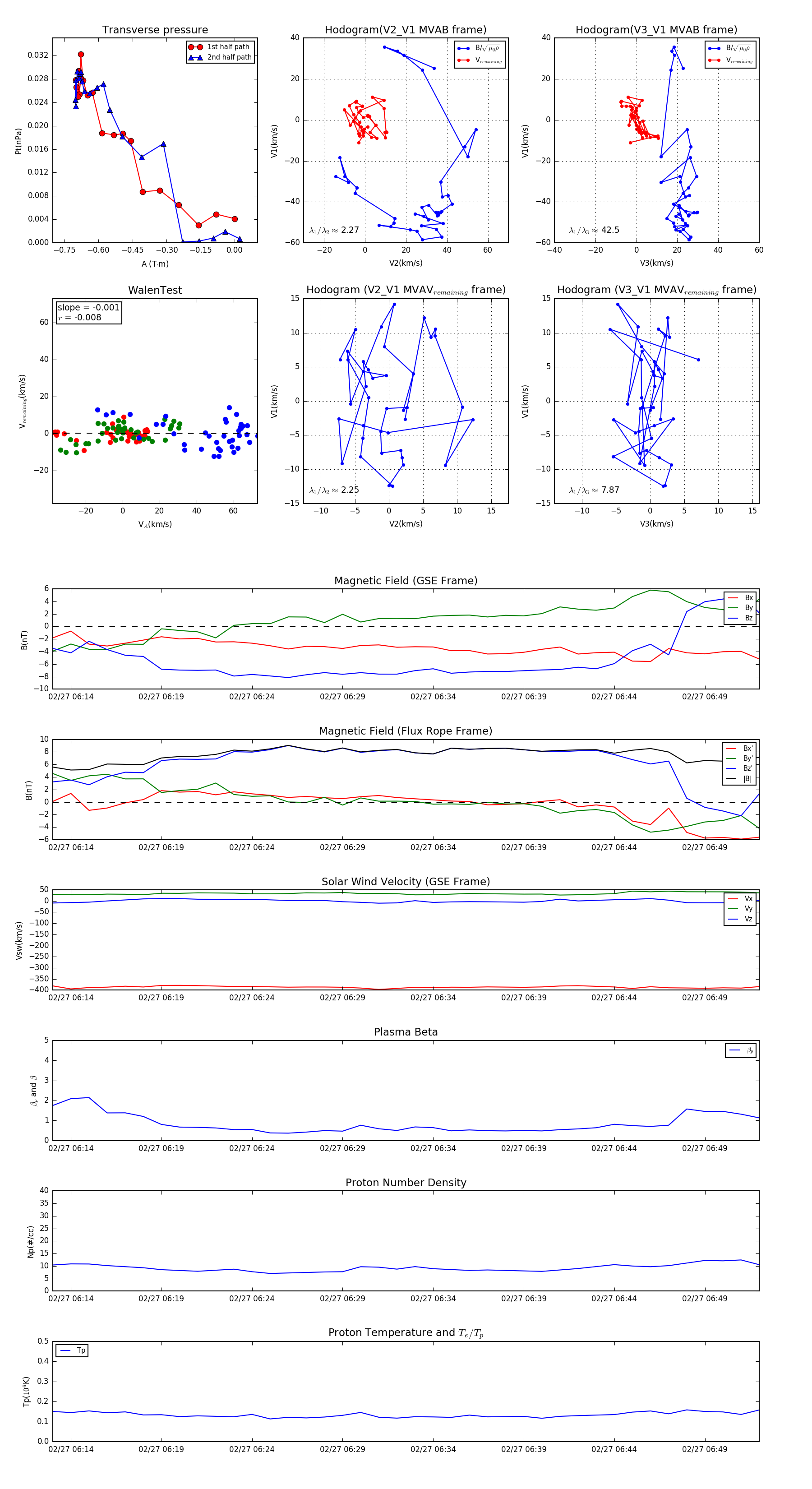
Flux Rope in 2001

Flux Rope Event 2001-02-27 06:13 ~ 2001-02-27 06:52 (40 minutes)


plot