HOME   LIST
‹–   –›

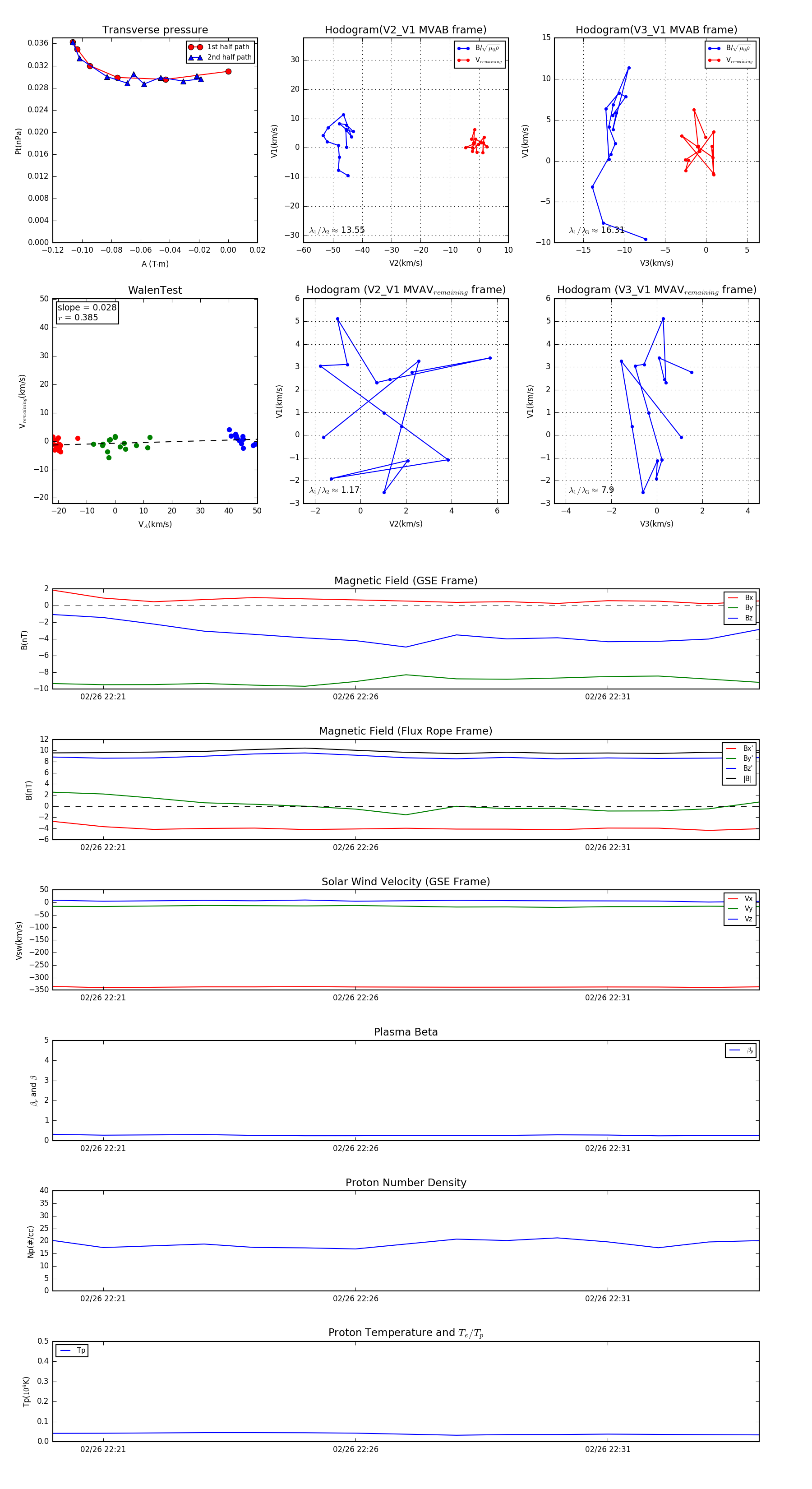
Flux Rope in 2001

Flux Rope Event 2001-02-26 22:20 ~ 2001-02-26 22:34 (15 minutes)


plot