HOME   LIST
‹–   –›

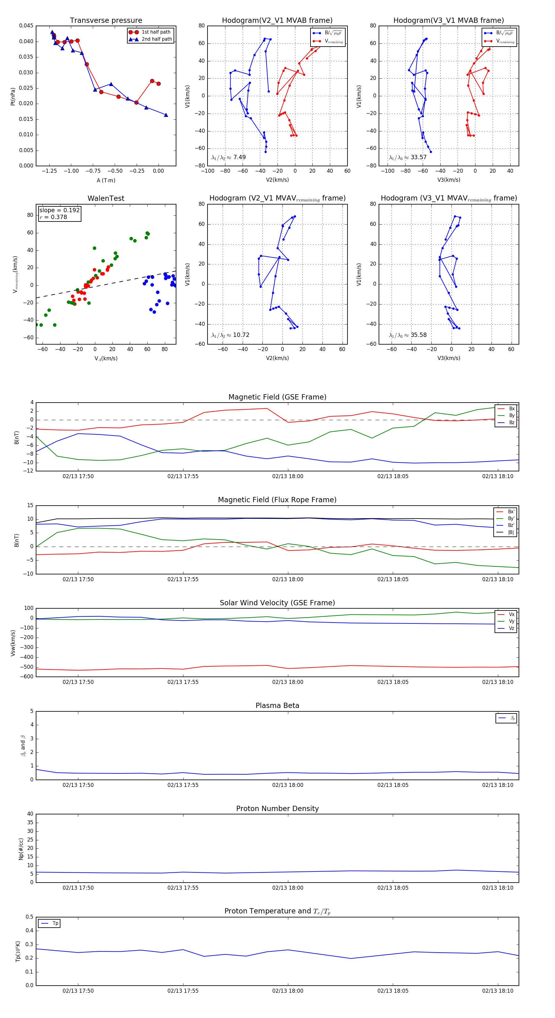
Flux Rope in 2001

Flux Rope Event 2001-02-13 17:48 ~ 2001-02-13 18:11 (24 minutes)


plot