HOME   LIST
‹–   –›

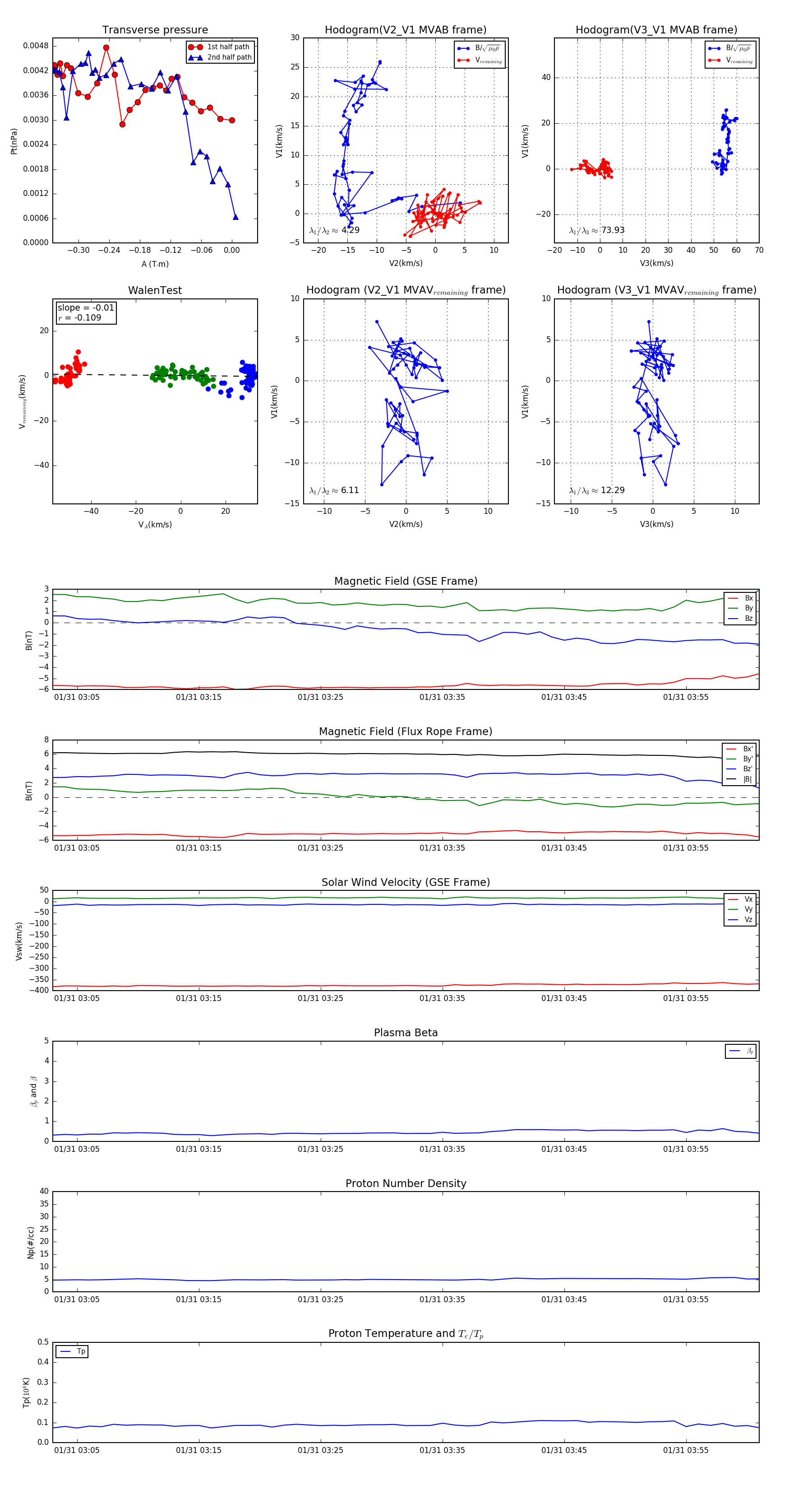
Flux Rope in 2001

Flux Rope Event 2001-01-31 03:03 ~ 2001-01-31 04:01 (59 minutes)


plot