HOME   LIST
‹–   –›

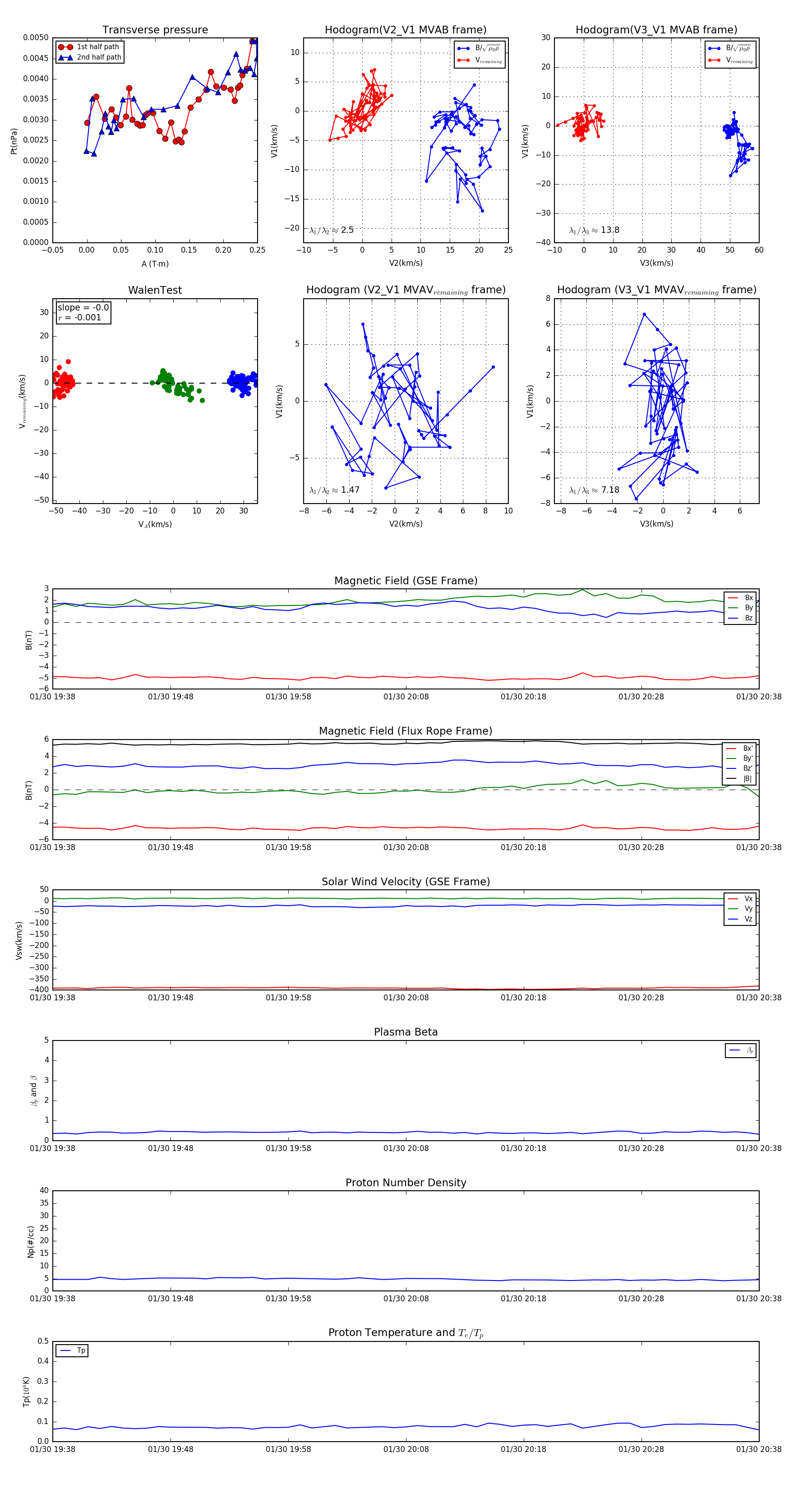
Flux Rope in 2001

Flux Rope Event 2001-01-30 19:38 ~ 2001-01-30 20:38 (61 minutes)


plot