HOME   LIST
‹–   –›

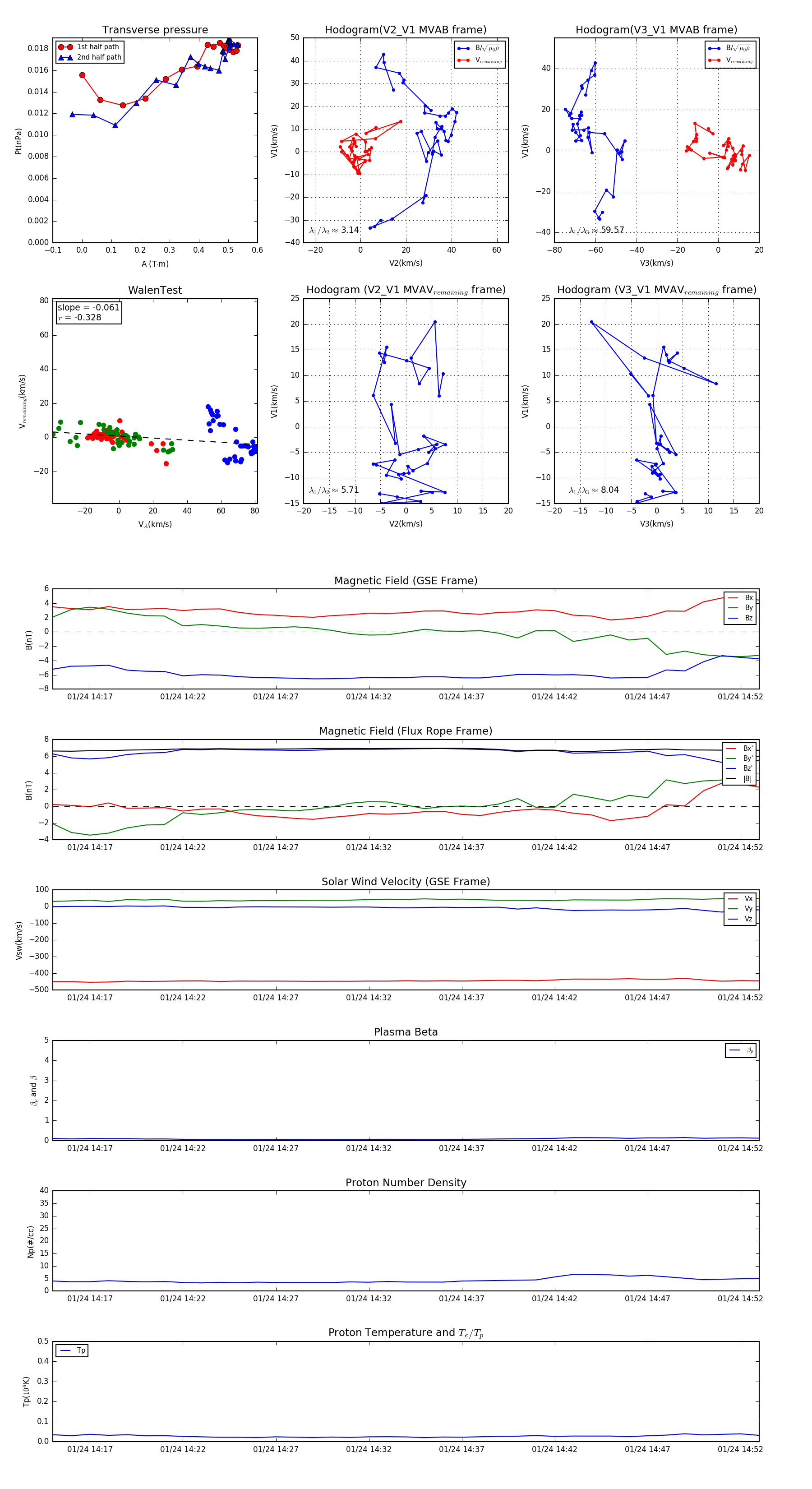
Flux Rope in 2001

Flux Rope Event 2001-01-24 14:15 ~ 2001-01-24 14:53 (39 minutes)


plot