HOME   LIST
‹–   –›

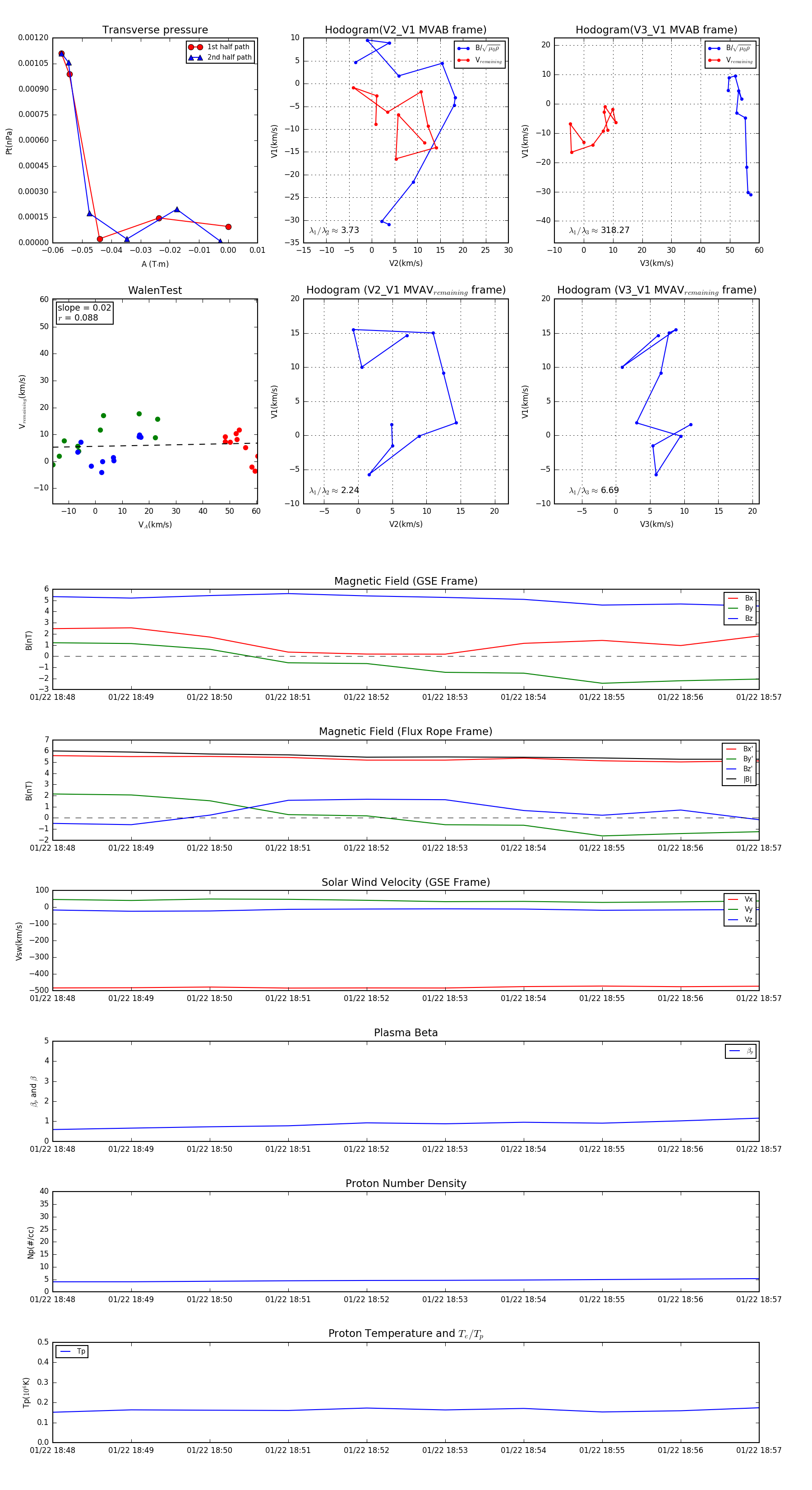
Flux Rope in 2001

Flux Rope Event 2001-01-22 18:48 ~ 2001-01-22 18:57 (10 minutes)


plot