HOME   LIST
‹–   –›

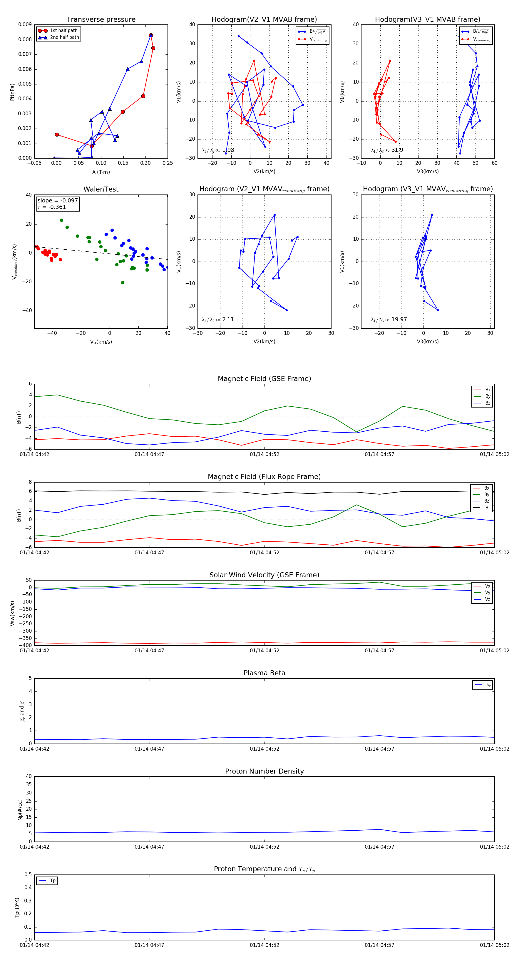
Flux Rope in 2001

Flux Rope Event 2001-01-14 04:42 ~ 2001-01-14 05:02 (21 minutes)


plot