HOME   LIST
‹–   –›

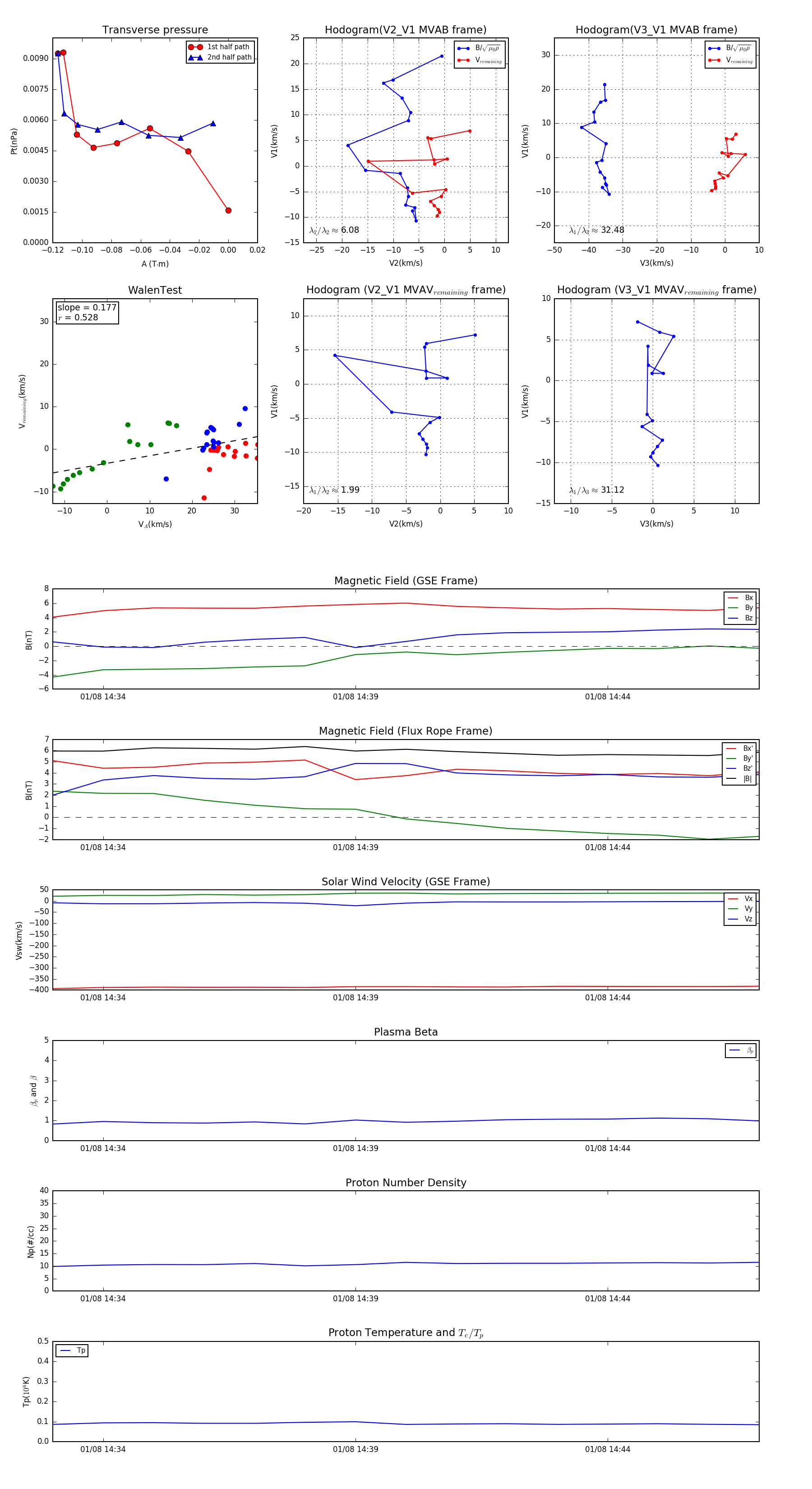
Flux Rope in 2001

Flux Rope Event 2001-01-08 14:33 ~ 2001-01-08 14:47 (15 minutes)


plot