HOME   LIST
‹–   –›

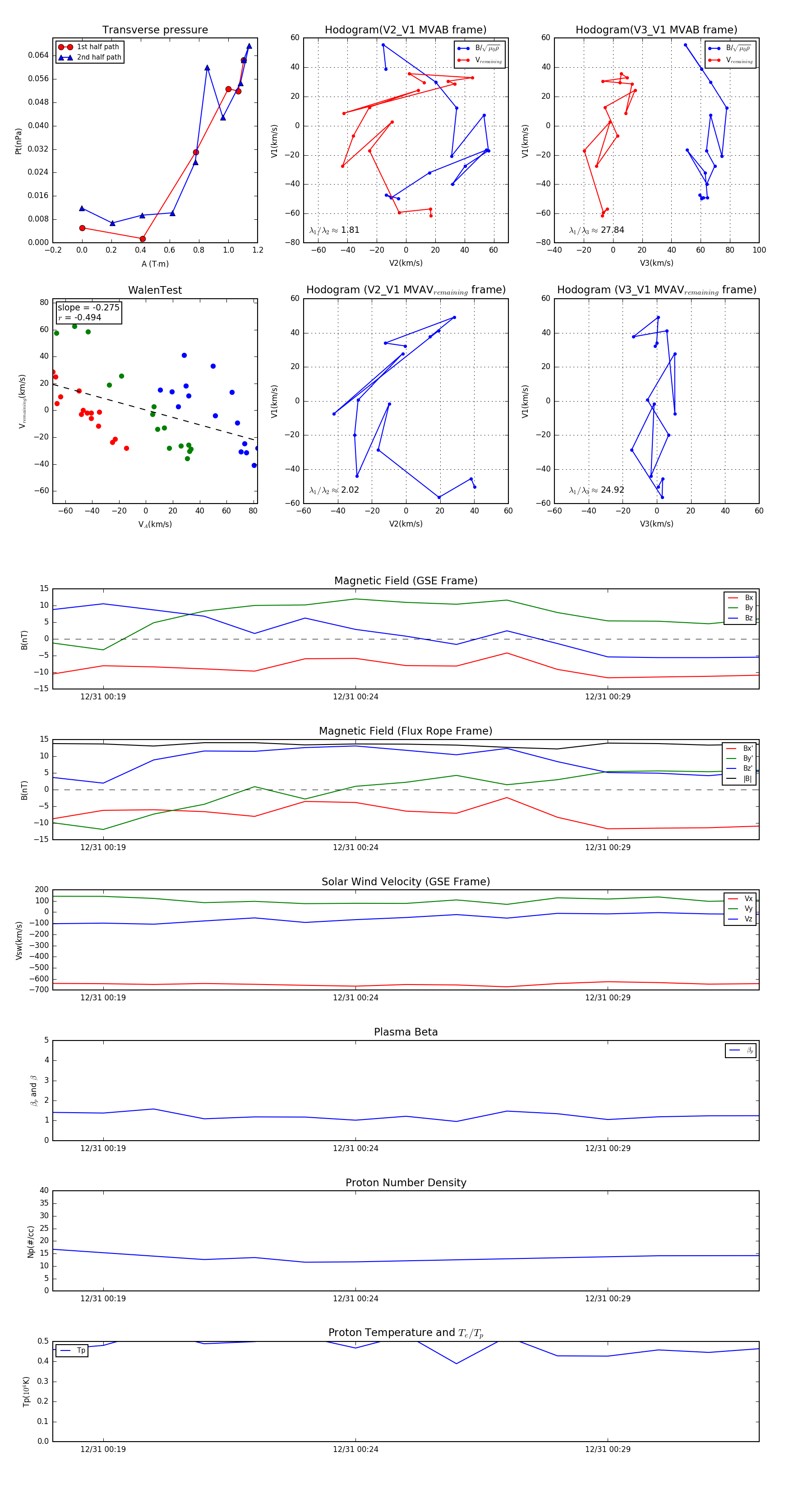
Flux Rope in 1999

Flux Rope Event 1999-12-31 00:18 ~ 1999-12-31 00:32 (15 minutes)


plot