HOME   LIST
‹–   –›

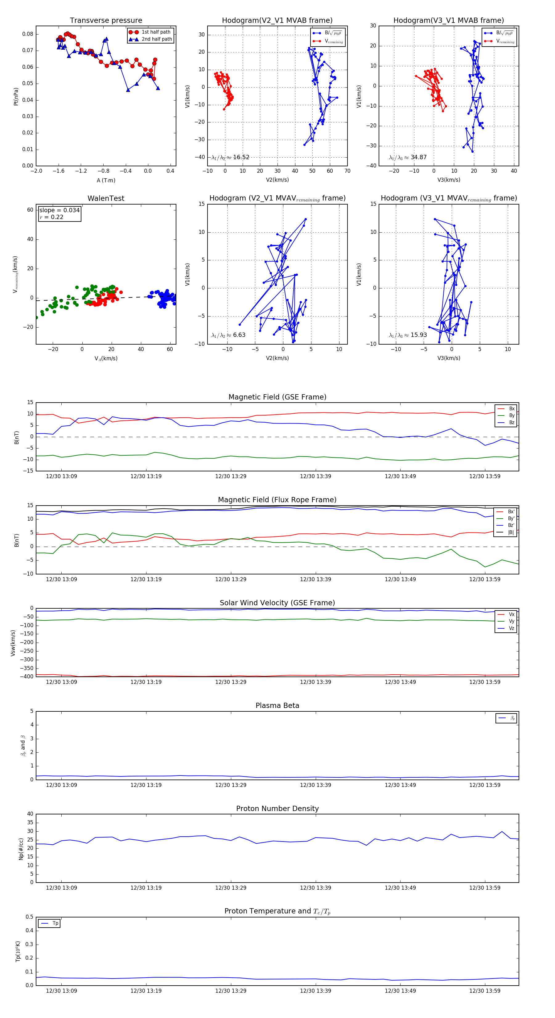
Flux Rope in 1999

Flux Rope Event 1999-12-30 13:06 ~ 1999-12-30 14:03 (58 minutes)


plot