HOME   LIST
‹–   –›

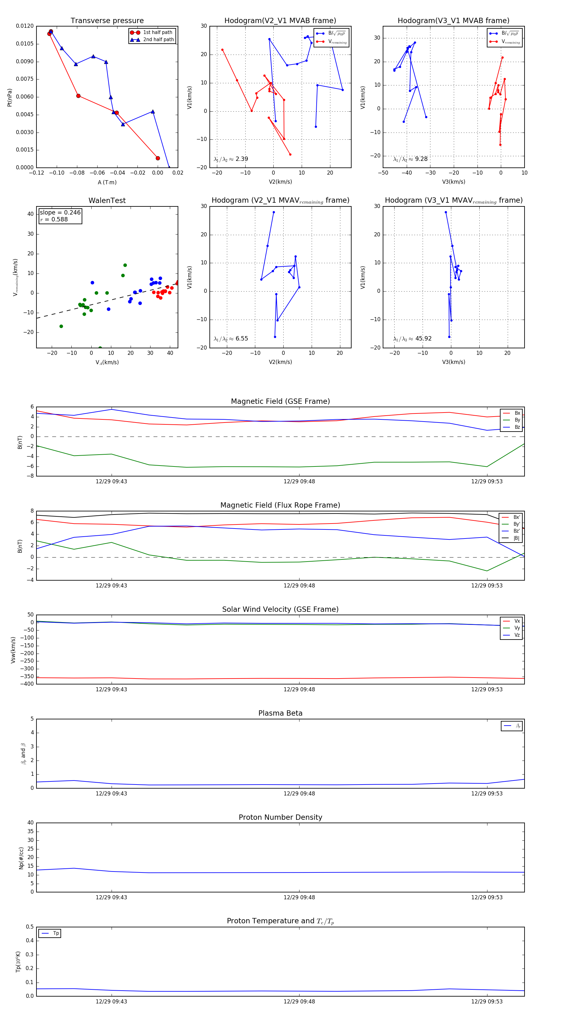
Flux Rope in 1999

Flux Rope Event 1999-12-29 09:41 ~ 1999-12-29 09:54 (14 minutes)


plot