HOME   LIST
‹–   –›

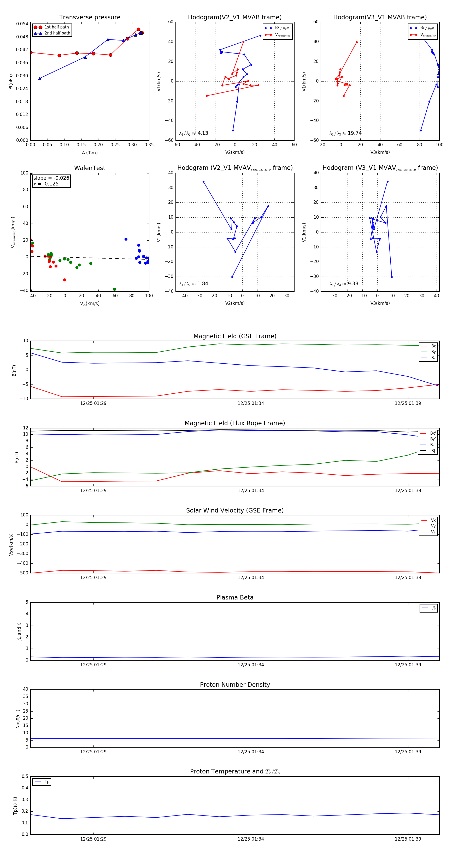
Flux Rope in 1999

Flux Rope Event 1999-12-25 01:27 ~ 1999-12-25 01:40 (14 minutes)


plot