HOME   LIST
‹–   –›

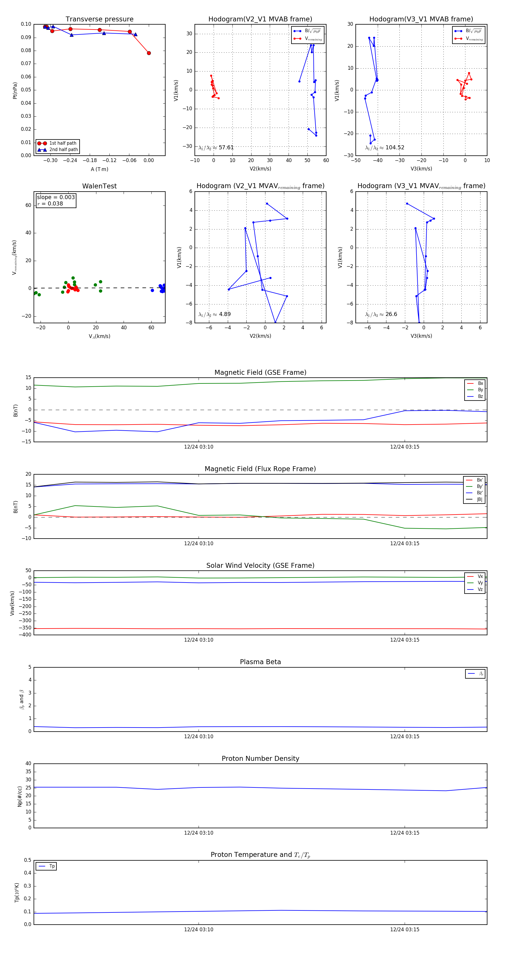
Flux Rope in 1999

Flux Rope Event 1999-12-24 03:06 ~ 1999-12-24 03:17 (12 minutes)


plot