HOME   LIST
‹–   –›

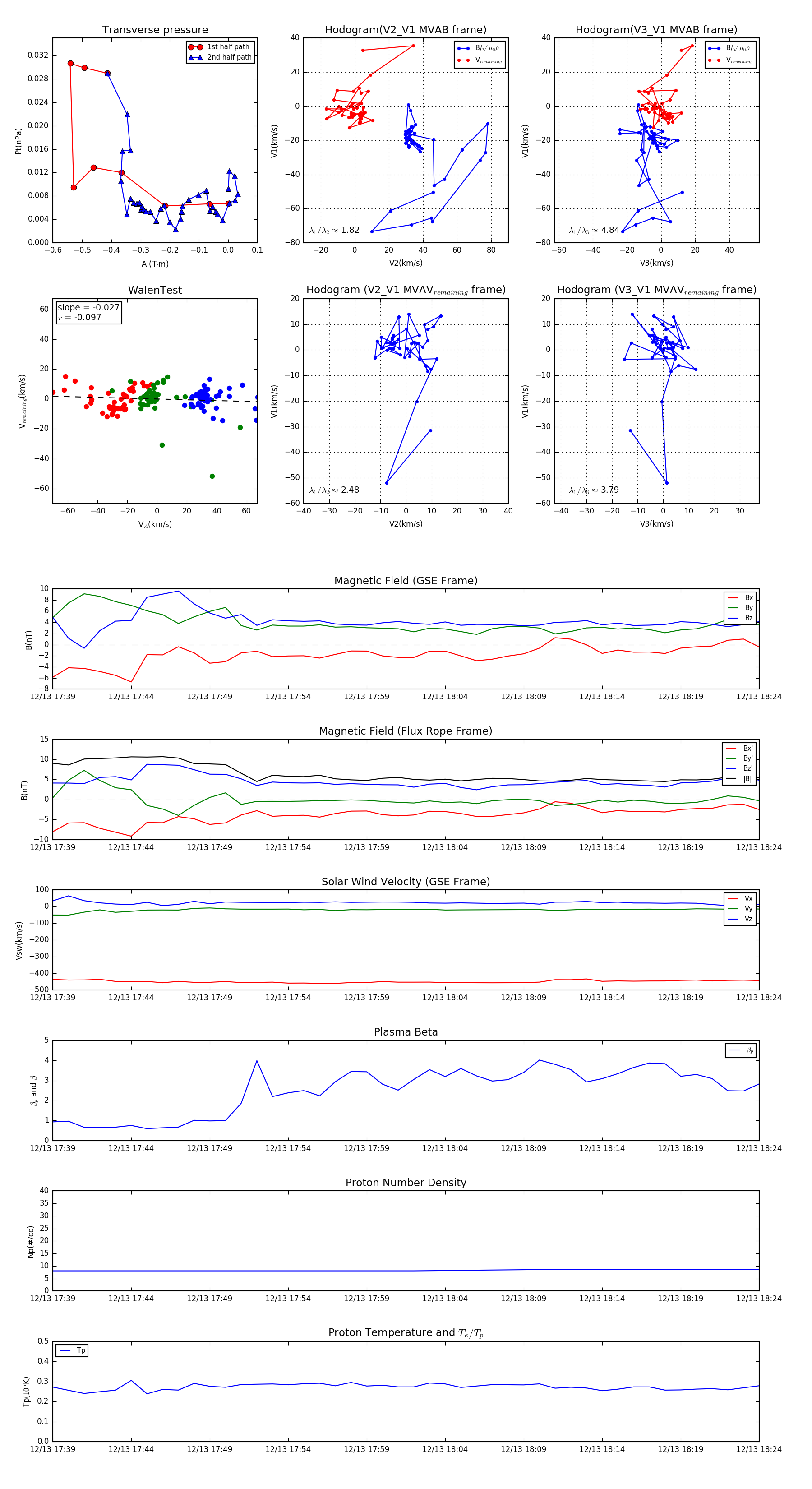
Flux Rope in 1999

Flux Rope Event 1999-12-13 17:39 ~ 1999-12-13 18:24 (46 minutes)


plot