HOME   LIST
‹–   –›

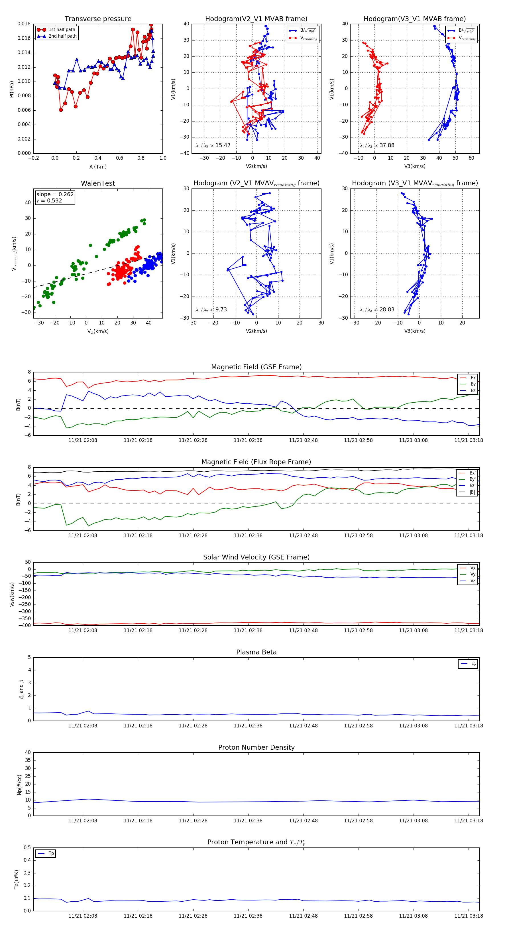
Flux Rope in 1999

Flux Rope Event 1999-11-21 01:59 ~ 1999-11-21 03:20 (82 minutes)


plot