HOME   LIST
‹–   –›

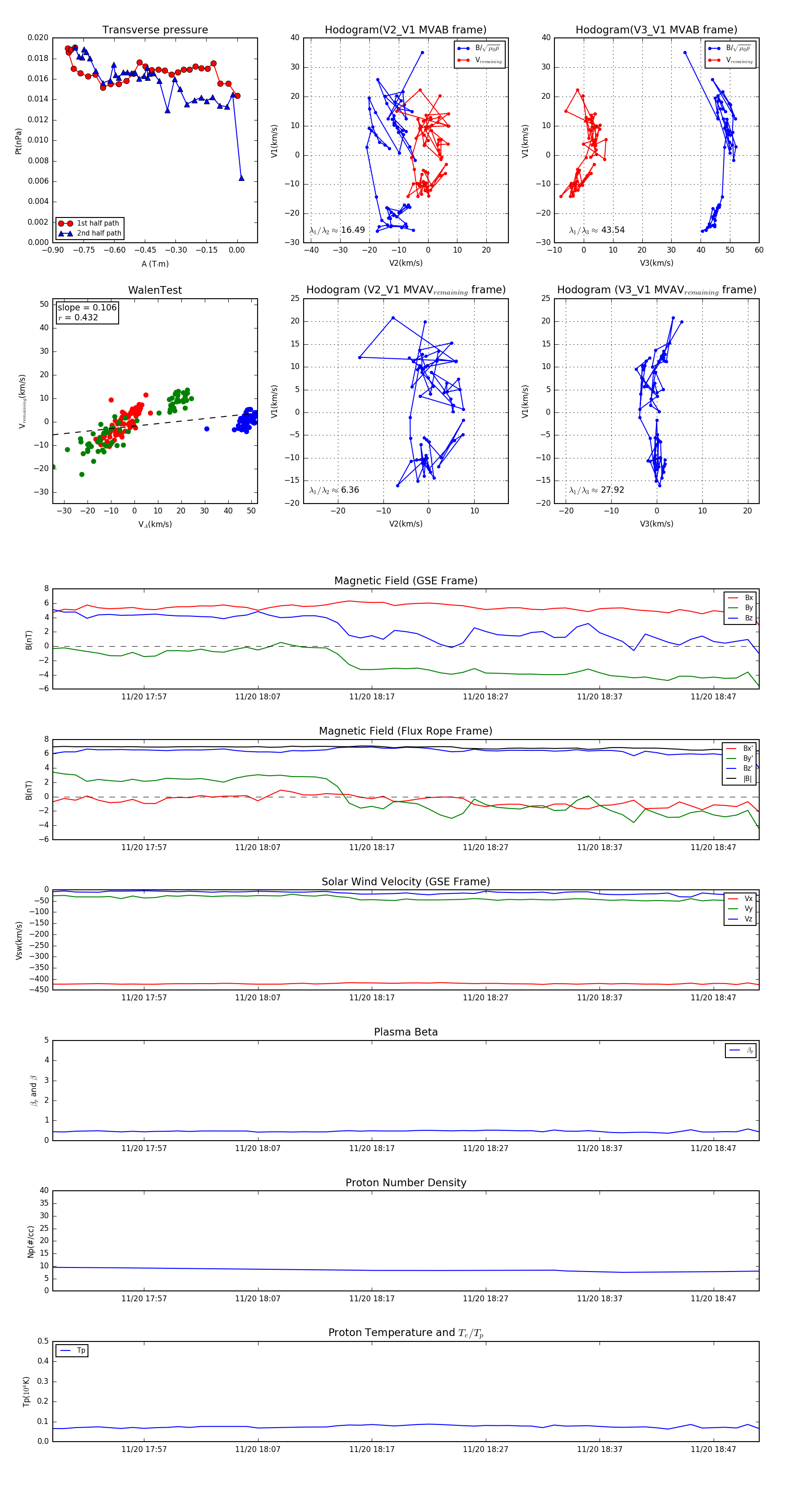
Flux Rope in 1999

Flux Rope Event 1999-11-20 17:49 ~ 1999-11-20 18:51 (63 minutes)


plot