HOME   LIST
‹–   –›

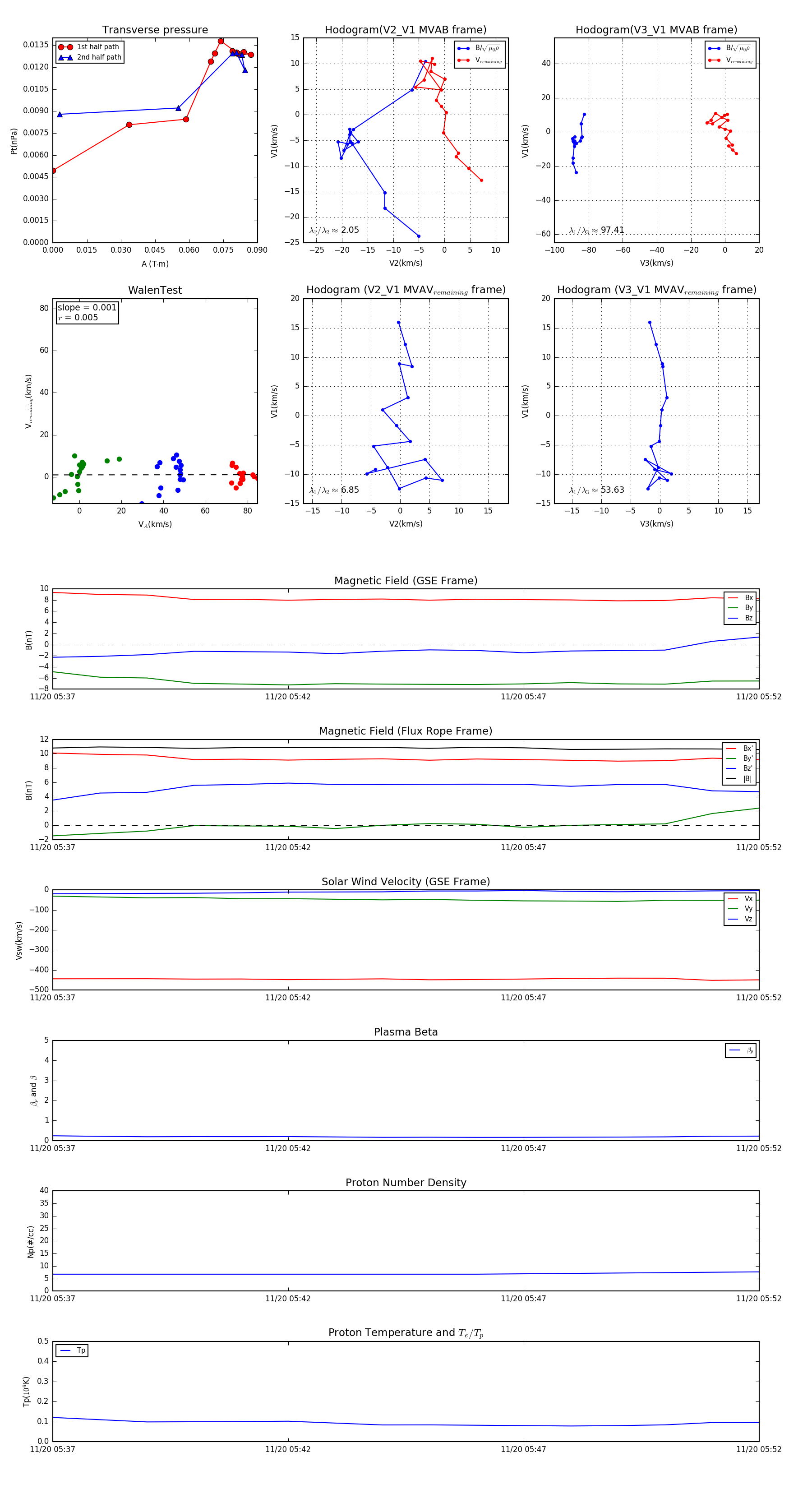
Flux Rope in 1999

Flux Rope Event 1999-11-20 05:37 ~ 1999-11-20 05:52 (16 minutes)


plot