HOME   LIST
‹–   –›

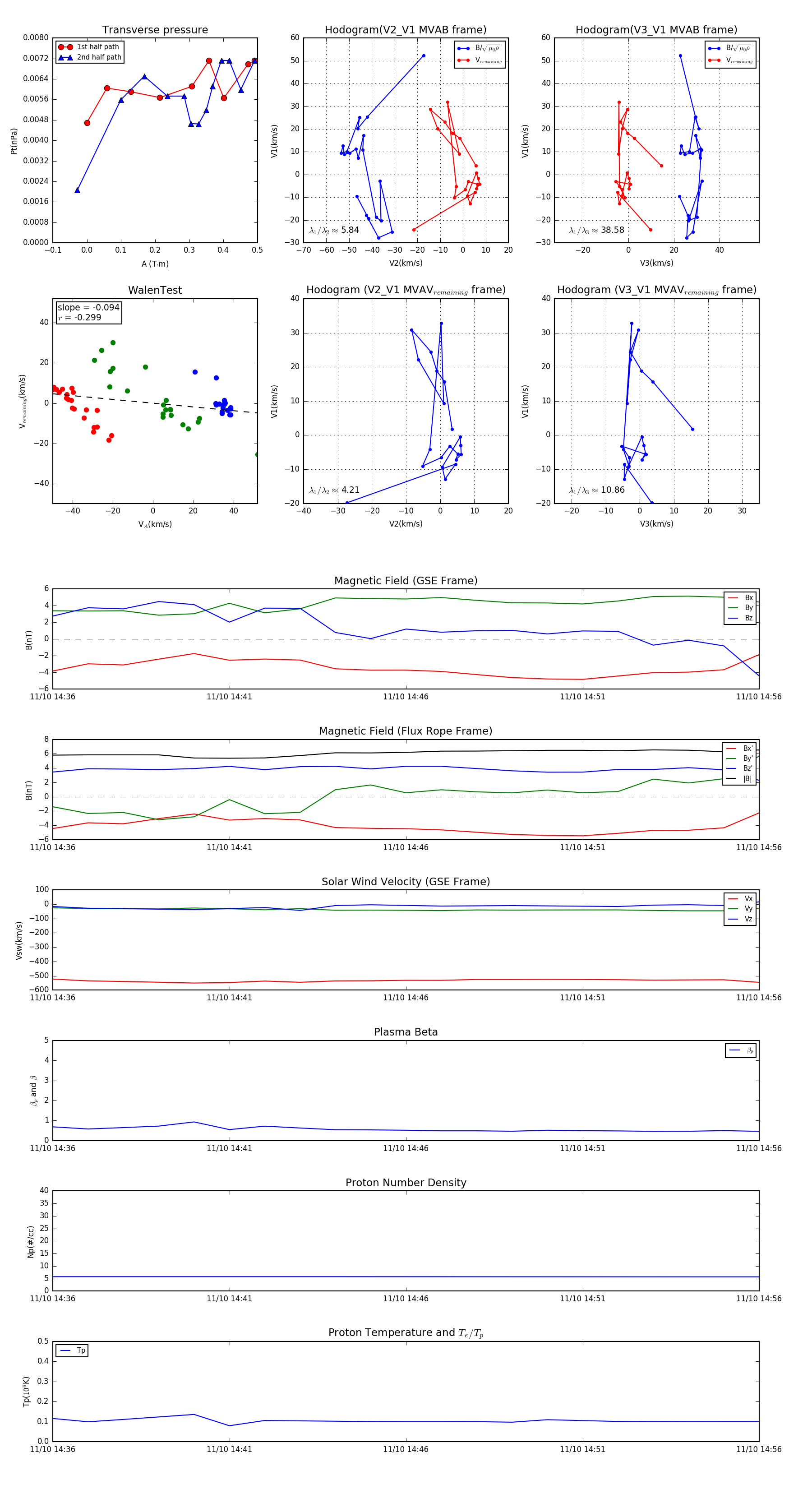
Flux Rope in 1999

Flux Rope Event 1999-11-10 14:36 ~ 1999-11-10 14:56 (21 minutes)


plot