HOME   LIST
‹–   –›

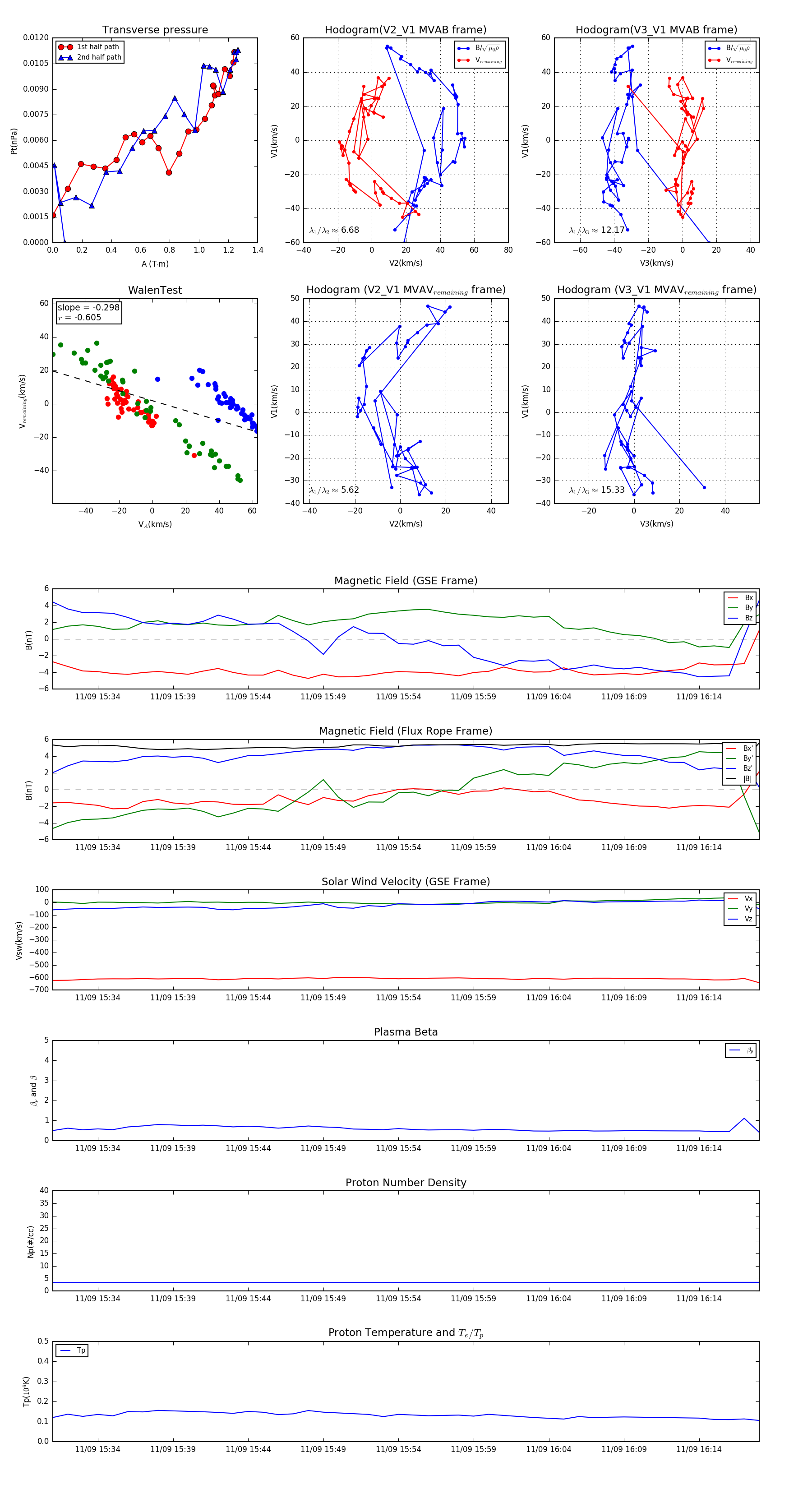
Flux Rope in 1999

Flux Rope Event 1999-11-09 15:31 ~ 1999-11-09 16:18 (48 minutes)


plot