HOME   LIST
‹–   –›

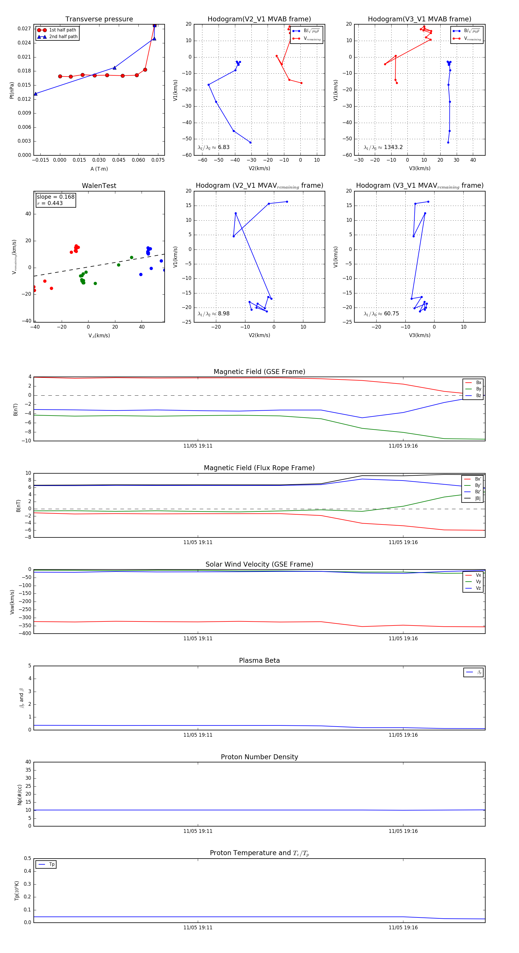
Flux Rope in 1999

Flux Rope Event 1999-11-05 19:07 ~ 1999-11-05 19:18 (12 minutes)


plot