HOME   LIST
‹–   –›

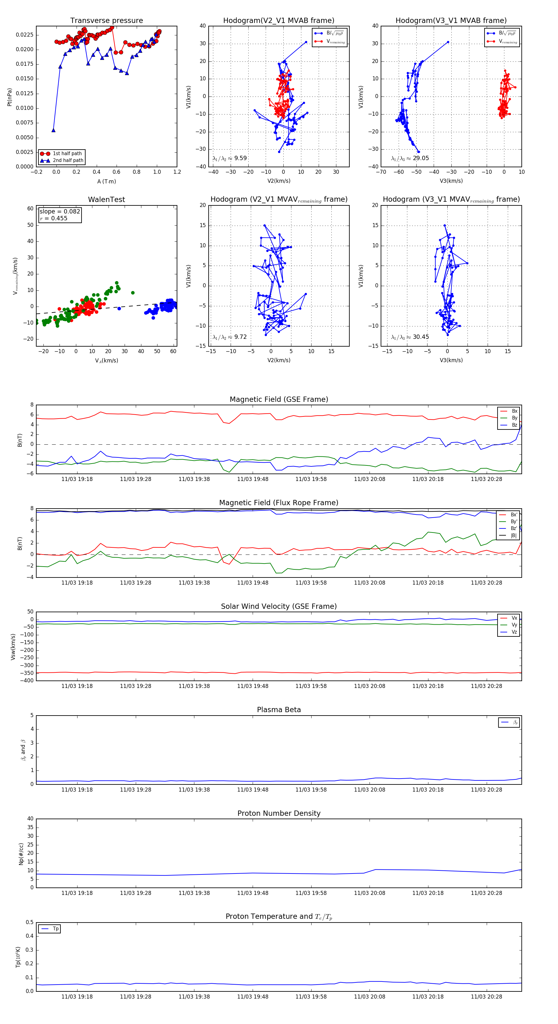
Flux Rope in 1999

Flux Rope Event 1999-11-03 19:11 ~ 1999-11-03 20:34 (84 minutes)


plot